EasyManua.ls Logo

Sony SLV-478 - Tuner) Schematic Diagram

Sony SLV-478
72 pages
Print Icon
To Next Page IconTo Next Page
To Next Page IconTo Next Page
To Previous Page IconTo Previous Page
To Previous Page IconTo Previous Page
Loading...
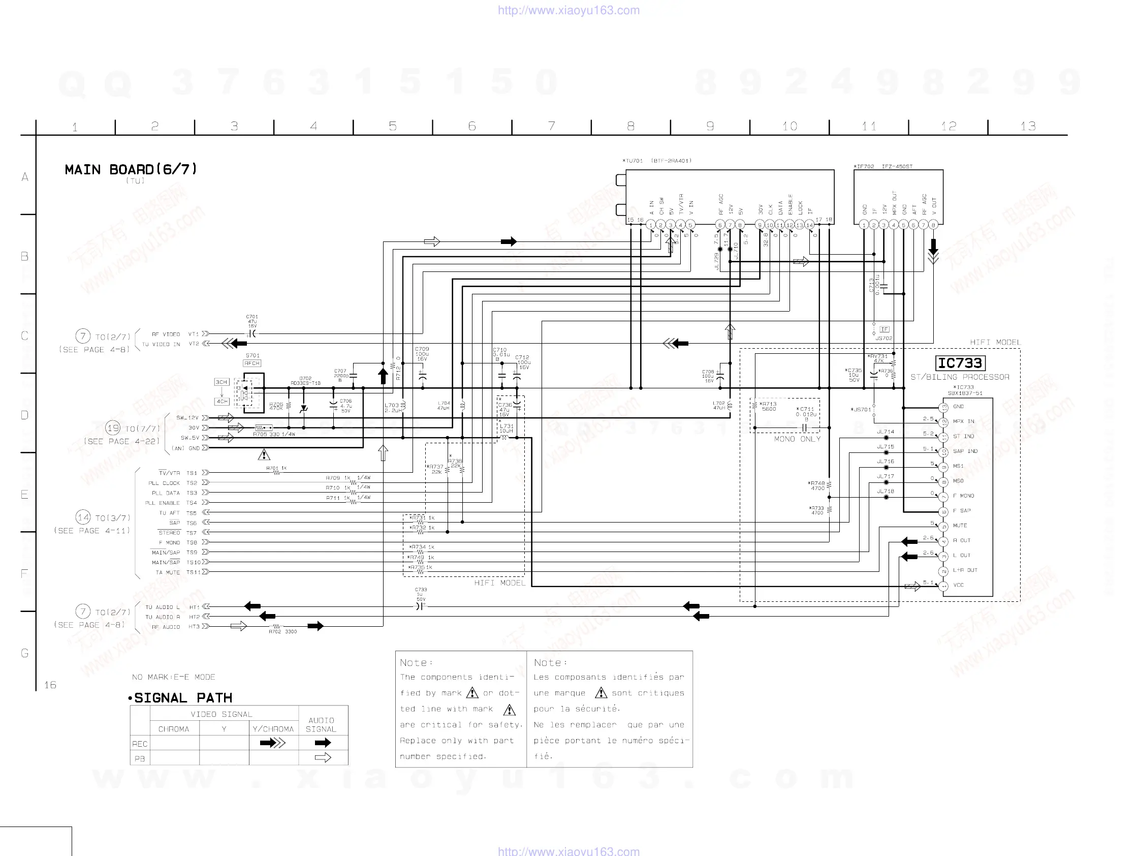
SLV-478/677HF/678HF/688HF/L47/L48/L57/
L58/L67HF/L68HF/L77HF/L78HF/X50/X60HF
MA-317 (TUNER) SCHEMATIC DIAGRAM
— Ref. No.: MA-317 board; 1,000 series —
• See page 4-3 for MA-317 BOARD printed wiring board.
4-19 4-20
TUNER
MA-317 (6/7)
w
w
w
.
x
i
a
o
y
u
1
6
3
.
c
o
m
Q
Q
3
7
6
3
1
5
1
5
0
9
9
2
8
9
4
2
9
8
T
E
L
1
3
9
4
2
2
9
6
5
1
3
9
9
2
8
9
4
2
9
8
0
5
1
5
1
3
6
7
3
Q
Q
TEL 13942296513 QQ 376315150 892498299
TEL 13942296513 QQ 376315150 892498299
http://www.xiaoyu163.com
http://www.xiaoyu163.com

Table of Contents

Related product manuals