EasyManua.ls Logo

Sony SS-CHP7 - Schematic Diagrams - Main Section; Main Section Schematic Diagram (8-7)

Sony SS-CHP7
72 pages
Print Icon
To Next Page IconTo Next Page
To Next Page IconTo Next Page
To Previous Page IconTo Previous Page
To Previous Page IconTo Previous Page
Loading...
3232
HCD-HP7
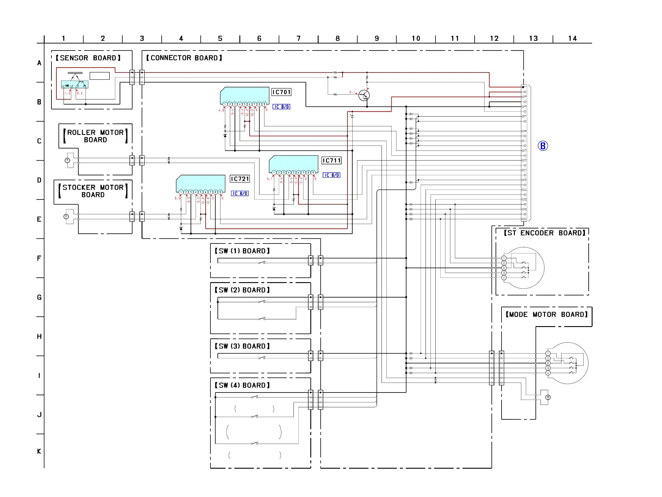
8-5. Schematic Diagram — Changer Section — • See page 41 for IC Block Diagrams.
R733
R711
C764
C763
C762
C765
C769
C753
C752
C751
C755
C756
C758
C754
S713
S714
S718
S717
S716
S715
S711
CN710
M771
Q731
R731
R734
R732
R702
R701
D701
C711
R712
D721
R721
D711C761 R722
C781
CN704
CN703
CN702
C768
C766
C767
CN701
C771
CN771
S702
S771
IC701
IC711
IC721
CN751
IC751
CN781
CN761
M781
M761
CN741 CN708
CN731 CN707
CN721 CN706
CN711 CN705
10k
680
0.1
0.1
0.1
0.1
0.1
0.1
0.1
0.1
0.1
0.1
0.1
0.1
7P
RT1N141
100
12k
1k
100
680
MTZJ-T-77-4.7B
10
50V
100
MTZJ-T-77-3.6A
680
MTZJ-T-77-5.6B0.01 100
0.01
2P
2P
3P
0.1
0.1
0.1
27P
0.01
7P
BA6956AN
BA6956AN
BA6956AN
3P
RPR-220
2P
2P
4P 4P
2P 2P
3P 3P
2P 2P
SW1
SW1
SW2B
SW2B
SW2A
SW2A
SW3
SW3
SW5B
SW5A
SW5A
SW4
SW5B
SW4
GND
E1
E2
E3
E4
GND
GND
D SENSE D SENSE
DIODE DIODE
E1
E2
E3
E4
GND
MTR MD 2
MTR MD 1
SW2-A
SW1
SW2-B
SW3
SW5-A
SW4
SW5-B
GND
GND
GND
GND
SW3
D+3.3V
M+12V
MGND
MGND
D.SENSOR
SW1-A
SW2-A
SW2-B
SW5-B
SW5-A
SW4
MD POS
MD NEG
ROL NEG
ROL POS
SLD E0
P02 SLD E1
SLD E2
SLD E3
ELV E1
ELV E0
ELV NEG
ELV POS
M+12V
ELV E2
ELV E3
MTR MD 2
MTR MD 1
MTR ST 2
MTR ST 1
MTR RL 2
MTR RL 1
MTR ST 2
MTR ST 1
MTR RL 1
MTR RL 2
SW2-A
SW1
SW2-B
GND
GND
SW3
GND
SW5-A
SW4
SW5-B
GND
OUT2
GND
OUT1
VCC
VREF
RNF
VM
FIN
RIN
OUT2
GND
OUT1
VCC
VREF
RNF
VM
FIN
RIN
OUT2
GND
OUT1
VCC
VREF
RNF
VM
FIN
RIN
(MODE)
(STOCKER POSITION)
ROTARY ENCODER
ROTARY ENCODER
(MODE)
LEVEL
SHIFT
MODE MOTOR
DRIVE
DRIVE
ROLLER MOTOR
DRIVE
STOCKER MOTOR
DISC INSERT
DETECT SENSOR
(ROLLER)
(STOCKER)
(DISC INSERT(8/12cm))
(ON:WHEN DISC INSERT)
(ON:PLAY POSITION)
(DISC IN(8/12cm))
(DISC IN(8cm))
(ON:PLAY POSITION(8cm DISC ONLY))
(DISC OUT)
(ON:WHEN DISC OUT FROM PLAY POSITION)
(STOCKER IN/OUT)
ON:THE MOMENT DISC IN/OUT
FROM STOCKER
(DISC POSITION)
IN THE MIDST DISC IS MOVING
BETWEEN PLAY POSITION AND STOCKER
ON:DISC IS PLAY POSITION SIDE
OFF:DISC IS STOCKER SIDE
(STOCKING)
OFF:IN THE MIDST DISC IS MOVING
BETWEEN PLAY POSITION AND STOCKER
+
-
+
-
1
3
1
3
1
2
1
2
1
2
1
2
1
2
1
11
33
2
1
2
1
11
44
2
11
77
+
-
MAIN BOARD
CN302
(Page 34)
3 . 2
No mark : CD(STOP)
IC751

Table of Contents

Related product manuals