EasyManua.ls Logo

Sony STR-DG910 - Block Diagram - Power Section

Sony STR-DG910
106 pages
Print Icon
To Next Page IconTo Next Page
To Next Page IconTo Next Page
To Previous Page IconTo Previous Page
To Previous Page IconTo Previous Page
Loading...
STR-DG910
23 23
STR-DG910
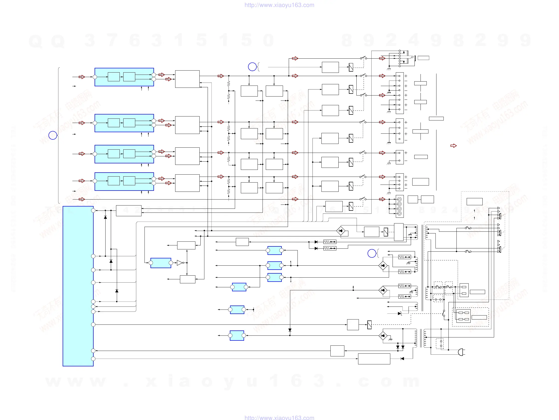
5-7. BLOCK DIAGRAM — POWER SECTION —
(Page 17)
-45V
8
12
11
DRIVE
POWER AMP
Q671-674
CURRENT
DETECT
Q675,676
RY2891
PRE DRIVER
IC600
IN 2
+VOUT2
-VOUT2
R
L
AUDIO
OUT
SUB
WOOFER
CENTER
SURROUND
BACK
SURROUND
R-CH
R
L
R-CH
R
L
R-CH
R-CH
L-CH
R-CH
SL-CH
C-CH
R-CH
SR-CH R-CH
SBR-CH R-CH
TUNER/
AUDIO
SECTION
E
TUNER/
AUDIO
SECTION
F
VIDEO
SECTION
J
RY901
D251
D1001
+3.3V
F1
F2
-20V
+3.3V
(STBY)
-7V
+7V
TU+9V
-20V
RECT
D910-913
D914
D924
D915
(SUB)
D1107
D1110
OVERLOAD
DETECT
D675,Q677
6
12
2
3
DRIVE
POWER AMP
Q721-724
CURRENT
DETECT
Q725,726
-B SWITCH
Q221,228,235
RELAY
DRIVER
Q901
AC IN
DETECT
Q921
SUB TRANSFORMER
VOLTAGE CONTROL
Q922,923
PRE DRIVER
IC700
PRE DRIVER
IC500
IN 1
+VOUT1
-VOUT1
OVERLOAD
DETECT
D725,Q727
8
12
11
DRIVE
POWER AMP
Q471-474
CURRENT
DETECT
Q475,476
PRE DRIVER
IC400
IN 2
+VOUT2
-VOUT2
OVERLOAD
DETECT
D475,Q477
RY600
RY351
D290
D291
R290
R291
BRIDGEABLE RY
+B SWITCH
Q220,225
PROTECTOR
D201-204
Q200-203,255,256
9
81
17
D1111
–7V2
OVERLOAD
DETECT AMP
72
IC210
Q210
PROTECTOR
–45V
-B
+A5V
+5V
REG
13
IC1001
+3.3V
REG
13
IC1904
+1.2V
+1.2V
REG
13
IC1002
+9V
REG
13
IC1902
-15V
+15V
+7V2
+7V
REG
13
IC260
-7V
REG
23
IC265
+B
+45V
R-CH
R-CH
R-CH
R-CH
R-CH
R-CH R-CH
R-CH
RECT
D801,802
RECT
D920-923
RECT
D851-854
T901
POWER
TRANSFORMER
TM601
TM2880
TM602 (1/2)
TM602 (2/2)
J305
(MAIN)
FRONT A
FRONT B
AC OUTLET
J911
US,CND MODEL
JW905
EXCEPT E2 MODEL
EXCEPT
AEP,UK
MODEL
EXCEPT
E2
MODEL
E2
MODEL
AC OUTLET
CN005
RY500
PHONES
J790
R-CH
FRONT A RY
FRONT B RY
SW RY
C/SB/REAR RY
HP DETECT
FRONT_RY
PROTECTOR
HP DETECT
STOP
94
SUB T
25
SP_BRY
BRIDGEABLE RY
20
POWER_RY
23
SW_RY
21
C/SB RY
FRONT A RY
HP DETECT
FRONT B RY
8
BRIDGEABLE RY
SW RY
C/SB/REAR RY
SYSTEM
CONTROL
IC1010 (7/7)
PRE
DRIVE
PRE
DRIVE
SW-CH
-45V +45V
SBL-CH
6
2
3
DRIVE
POWER AMP
Q521-524
CURRENT
DETECT
Q525,526
IN 1
+VOUT1
-VOUT1
OVERLOAD
DETECT
D525,Q527
PRE
DRIVE
-45V
+45V
+45V
-45V +45V
PRE
DRIVE
R810
R2 AC
R2 AC
HP RY
R811
R851
R852
JW907
T903
POWER
TRANSFORMER
AC IN
~
F901
F905
S901
S901
E2 MODEL
240V
220V
120V
VOLTAGE
SELECTOR
-1
-2
-3
F904
F902
SPEAKERS
IMPEDANCE
USE 8-16
RELAY
DRIVER
Q600
RY400
RELAY
DRIVER
Q400
RY700
RELAY
DRIVER
Q700
RELAY
DRIVER
Q351
RY801
RELAY
DRIVER
Q809
RELAY
DRIVER
Q2890
RY2881
RELAY
DRIVER
Q2880
RELAY
DRIVER
Q500
RELAY
SW
-20V REG
Q250
• Signal path
: TUNER (FM/AM)
• R-ch is omitted due to
same as L-ch.
• Abbreviation
CND : Canadian model
E2 : AC 120V area in E model
(Page 19)
(Page 17)
w
w
w
.
x
i
a
o
y
u
1
6
3
.
c
o
m
Q
Q
3
7
6
3
1
5
1
5
0
9
9
2
8
9
4
2
9
8
T
E
L
1
3
9
4
2
2
9
6
5
1
3
9
9
2
8
9
4
2
9
8
0
5
1
5
1
3
6
7
3
Q
Q
TEL 13942296513 QQ 376315150 892498299
TEL 13942296513 QQ 376315150 892498299
http://www.xiaoyu163.com
http://www.xiaoyu163.com

Table of Contents

Other manuals for Sony STR-DG910

Related product manuals