EasyManua.ls Logo

Sony STR-DK5 - Schematic Diagram - MIC Section

Sony STR-DK5
58 pages
Print Icon
To Next Page IconTo Next Page
To Next Page IconTo Next Page
To Previous Page IconTo Previous Page
To Previous Page IconTo Previous Page
Loading...
STR-DK5
2626
STR-DK5
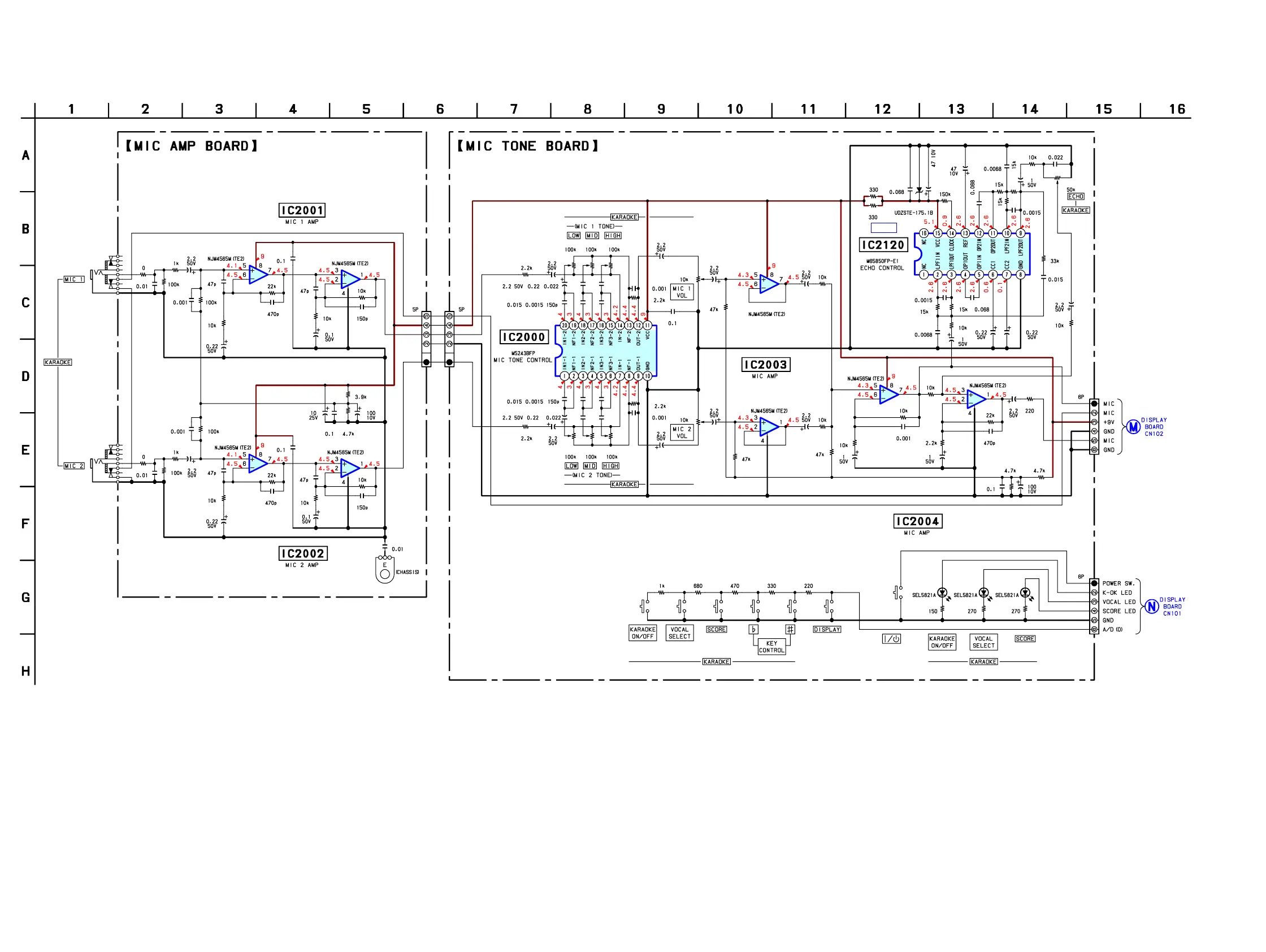
4-16. SCHEMATIC DIAGRAM — MIC SECTION — • Refer to page 35 for IC Block Diagrams.
IC B/D
D102 D103
C2001
C2003
C2006
C2008
C2014
C2023
C2051
C2053
C2056
C2058
C2064
R2002
R2003
R2010
R2011
R2012
R2052
R2053
R2060
R2061
R163 R164
R101R102R103R104R105
C2002
C2052
C2010 C2012
C2016
C2020
C2060 C2062
C2066
R2065
R2005
R2055
R2000
R2001
R2016
R2050
R2051
R2013
C2009
C2013 C2015
C2017
C2018
C2019
C2021
C2028
C2042C2043
C2059
C2063 C2065
C2067
C2068
C2069
R2018
R2040
R2007
R2006
R2057
R2056
R2078
C2101
C2122
R2118
R2117
C2119
C2116
R2115
R2116
C2126
R2122
C2125
R2123 C2127
R2046
R2017 CNP102
R2054
R2004
R2062
R2069
R2008
R2058
R2121
C2045
C2005
C2055
C2004
C2007
C2054
C2057
R2019
C2029
RV2000
RV2050
RV2001 RV2002 RV2003
RV2053RV2052RV2051
C2123
C2130
RV2109
R2009
C2026
C2030
C2031
IC2001(1/2)
IC2001(2/2)
IC2002(1/2)
IC2002(2/2)
C2000
C2032
C2050
C2095
C2027
CNP100
S100
CNP101
IC2000
R2119
R2114
R2113
CN100
S101S102S103S104S105S106
D104
J2000
J2050
C2061
C2011
IC2003(2/2)
IC2003(1/2)
IC2004(2/2)
IC2004(1/2)
C2128 C2129
C2115
IC2120
C2117
C2121
C2120
D2100
C2124
TP106
R2120
R2124
R162
(Page 28)
(Page 28)
Ver. 1.1

Other manuals for Sony STR-DK5

Related product manuals