EasyManua.ls Logo

Sony STR-K660P - DISPLAY;POWER Section

Sony STR-K660P
44 pages
Print Icon
To Next Page IconTo Next Page
To Next Page IconTo Next Page
To Previous Page IconTo Previous Page
To Previous Page IconTo Previous Page
Loading...
1313
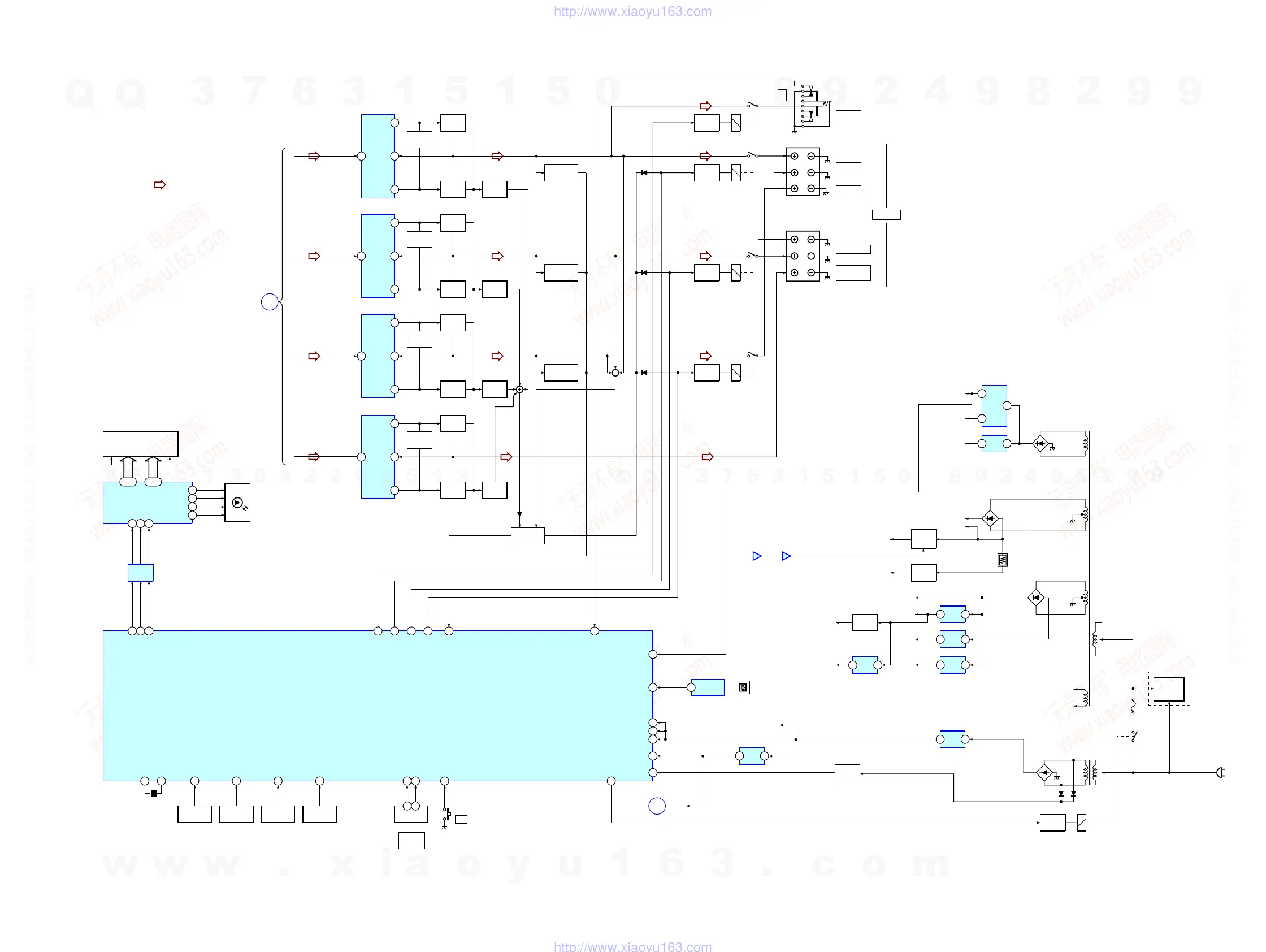
STR-K660P
– DISPLAY/POWER SECTION –
• R-CH is omitted due to same as L-CH
IN2
8
12
+V OUT2
POWER AMP
IC701
POWER AMP
IC702
9
NF2
LIMITER
Q701,702
11
-V OUT2
IN2
12
+V OUT2
9
NF2
11
-V OUT2
BOOSTER
Q703
BOOSTER
Q704
CURRENT
DETECT
Q705,706
AF POWER
PROTECT
Q740
LIMITER
Q651,652
BOOSTER
Q653
BOOSTER
Q654
CURRENT
DETECT
Q655,656
IN+
1
6
+V OUT
POWER AMP
IC501
2
IN-
LIMITER
Q501,502
5-V OUT
BOOSTER
Q503
BOOSTER
Q504
CURRENT
DETECT
Q505,506
IN+
1
6
+V OUT
WOOFER AMP
IC503
2
IN-
LIMITER
Q572
5-V OUT
BOOSTER
Q573
BOOSTER
Q574
CURRENT
DETECT
Q575,576
D721
PROTECT
SWITCH
Q722,723,725
RELAY
DRIVE
Q790
RY791
RELAY
DRIVE
Q710
RY701
D731
RELAY
DRIVE
Q610
RY601
D733
RELAY
DRIVE
Q550
RY501
D734
L
R
SR
SL
SW
C
R-CH
R-CH
R-CH
PHONES
TM601
TM602
66
PROTECTOR
67
HEADPHONE RELAY
71
PREOUT/FRONT RELAY
69
REAR RELAY
70
CENTER RELAY
RV102
ENCODER
3 1
VOL(B)
59
VOL(A)
60
POWER KEY
56
?/1
S152
77
RSTX
48
STOP
54
SIRCS
55
FUSE DETECT
REMOTE
CONTROL
RECEIVER
1
IC102
D910-913
AC
IN
T902
RY901
E51
D915
F901
D914
RELAY
DRIVE
Q901
D820-823
23
VCC5
84
VCC3
-7V
REG
3 2
+7V
REG
1 3
AUDIO
+7V
IC801
IC802
POWER RELAY
65
RELAY
+B
D812-815
82 83
X0
X1
X1601
16MHz
F1
F2
L
SLSL
C
SW
A
J791
FLUORESCENT
INDICATOR TUBE
FL101
61
DIN
62
CLK
63
FL_STB
7
DIN
8
CLK
9
STB
14 29
SEG1-16
42 31
GRID1-12
F1 F2
1
SW1
2
SW2
3
SW3
4
SW4
FL DRIVE
IC100
D102-105
FUNCTION
KEY
A/D0
38
S100-104,
S108
S131-135,
S151
FUNCTION
KEY
A/D1
39
FUNCTION
KEY
A/D2
40
S122-123,
S126-128
FUNCTION
KEY
A/D3
41
S110-115
B
RESET
SYSTEM CONTROL
IC1601(3/3)
• Signal Path
: FM
AF POWER
PROTECT
Q640
AF POWER
PROTECT
Q540
IC601
21
FRONT
SURROUND
SUB
WOOFER
CENTER
IC601
57
25
HP DETECT
BUFFER
IC101
35
AVCC
+3.3V
REG
3 1
IC1904
AUDIO
-7V
+10V
REG
3 1
TUNER
+10V
IC1902
T901
+3.3V REG
Q471
Q921
AC DET
1 2
IC1602
+3.3V
D802
+B
-B
-B
SWITCH
Q691,692
-30V REG
Q801
FL101
-30V
POWER AMP
-B
+5V
REG
3 1
IC1903
+5V
+2.5V
REG
5
+2.5V
+3.3V
REG
2
4
IC1901
+3.3V
+5V
REG
3 1
IC1503
AUDIO
+5V
SPEAKERS
MASTER
VOLUME
8
RESET
+3.3V(STBY)
S901
VOLTAGE
SELECTOR
w
w
w
.
x
i
a
o
y
u
1
6
3
.
c
o
m
Q
Q
3
7
6
3
1
5
1
5
0
9
9
2
8
9
4
2
9
8
T
E
L
1
3
9
4
2
2
9
6
5
1
3
9
9
2
8
9
4
2
9
8
0
5
1
5
1
3
6
7
3
Q
Q
TEL 13942296513 QQ 376315150 892498299
TEL 13942296513 QQ 376315150 892498299
http://www.xiaoyu163.com
http://www.xiaoyu163.com

Related product manuals