EasyManua.ls Logo

Sony STR-K7000 - Block Diagram - XM Section

Sony STR-K7000
72 pages
Print Icon
To Next Page IconTo Next Page
To Next Page IconTo Next Page
To Previous Page IconTo Previous Page
To Previous Page IconTo Previous Page
Loading...
STR-K7000
17 17
STR-K7000
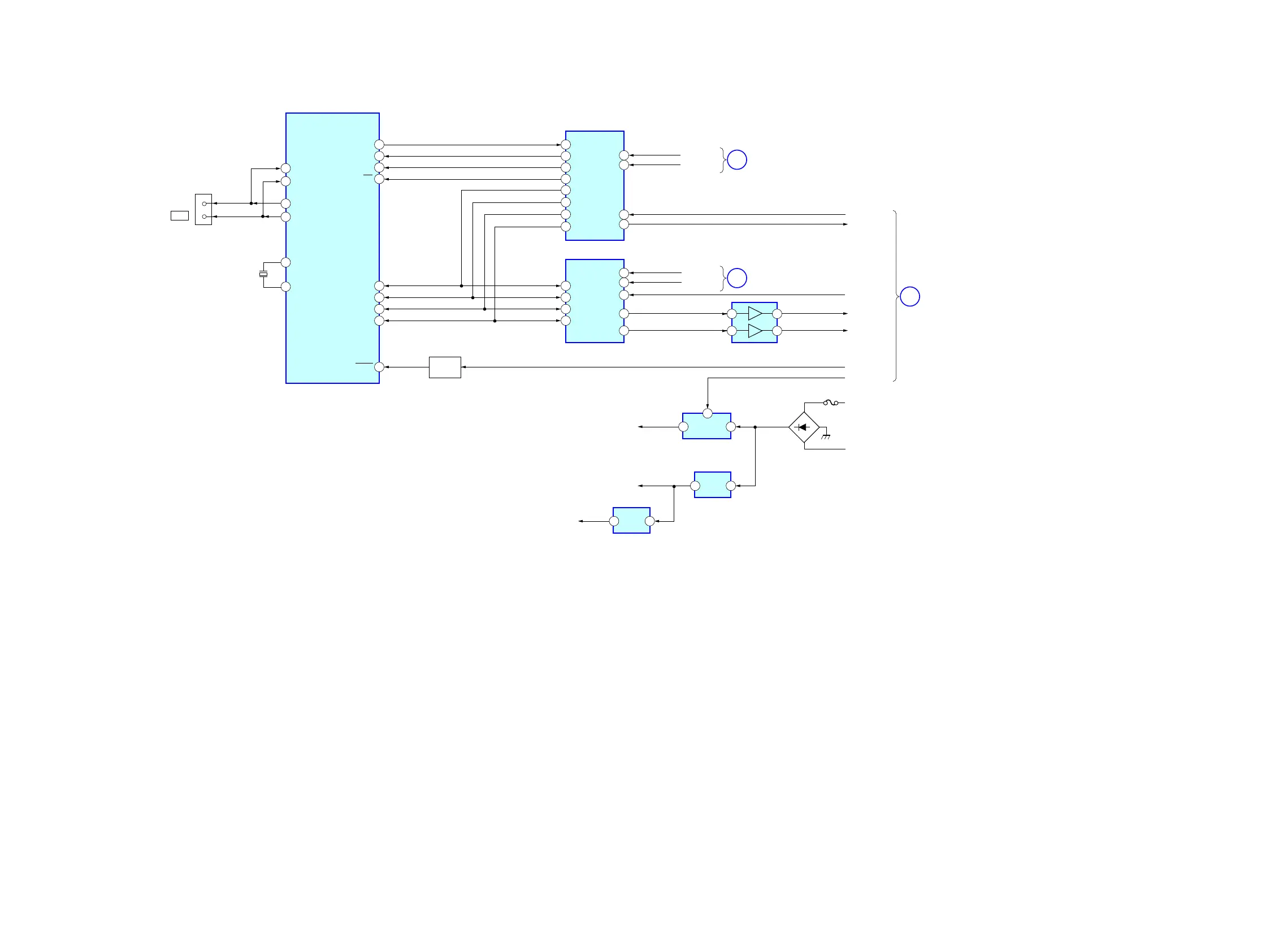
4-5. BLOCK DIAGRAM — XM SECTION —
18 COMRXP
23 COMTXP
J101
XM DIGITAL
TRANSCEIVER
IC102
BUFFER
IC103
X101
45.158MHz
XM
+D
–D
2
3
22 COMTXM
3
SCTXOUT
5
SCRXIN
7
COMMSEL
9
IRQ
XM64FS
XMDATA
XMFS
XM256FS
3
12
11
2
6
7
5
4
1
39
I2SSCLK
8
17
2
37
I2SDATA
3
41
I2SLRCLK
16
43
I2SOCLK
11
RESET
26 OSCOUT
28 OSCIN
XM MIXMI
XM MIXMO
9
18
XMCOMMAND
XMREQ
13
MD
14
MC
XM DACMDI
XM DACMC
BCK
DATA
LRCK
SCK
15
ML
7
VOUTL
XMDACMS
XML
XMR
XM RESET
DBPOWER
AC1
AC2
19 COMRXT
6 7
8
VOUTR
XM+3.3V
XM+5V
XM+5.3V
2
1
4 2
1
3 1
3 1
RESET
Q101,104
D/A CONVERTER
IC105
XM AMP
IC104
IC106
F40
RECT
D104
IC107
XM+5V
REG
IC101
XM+3.3V
REG
XM5.3V REG
KEY/DISPLAY
SECTION
G
TUNER/AUDIO
SECTION
C
DIGITAL
SECTION
F
(Page 18)
(Page 14)
(Page 15)

Table of Contents

Related product manuals