EasyManua.ls Logo

Sony TRINITRON KV-AR34M3 - Page 46

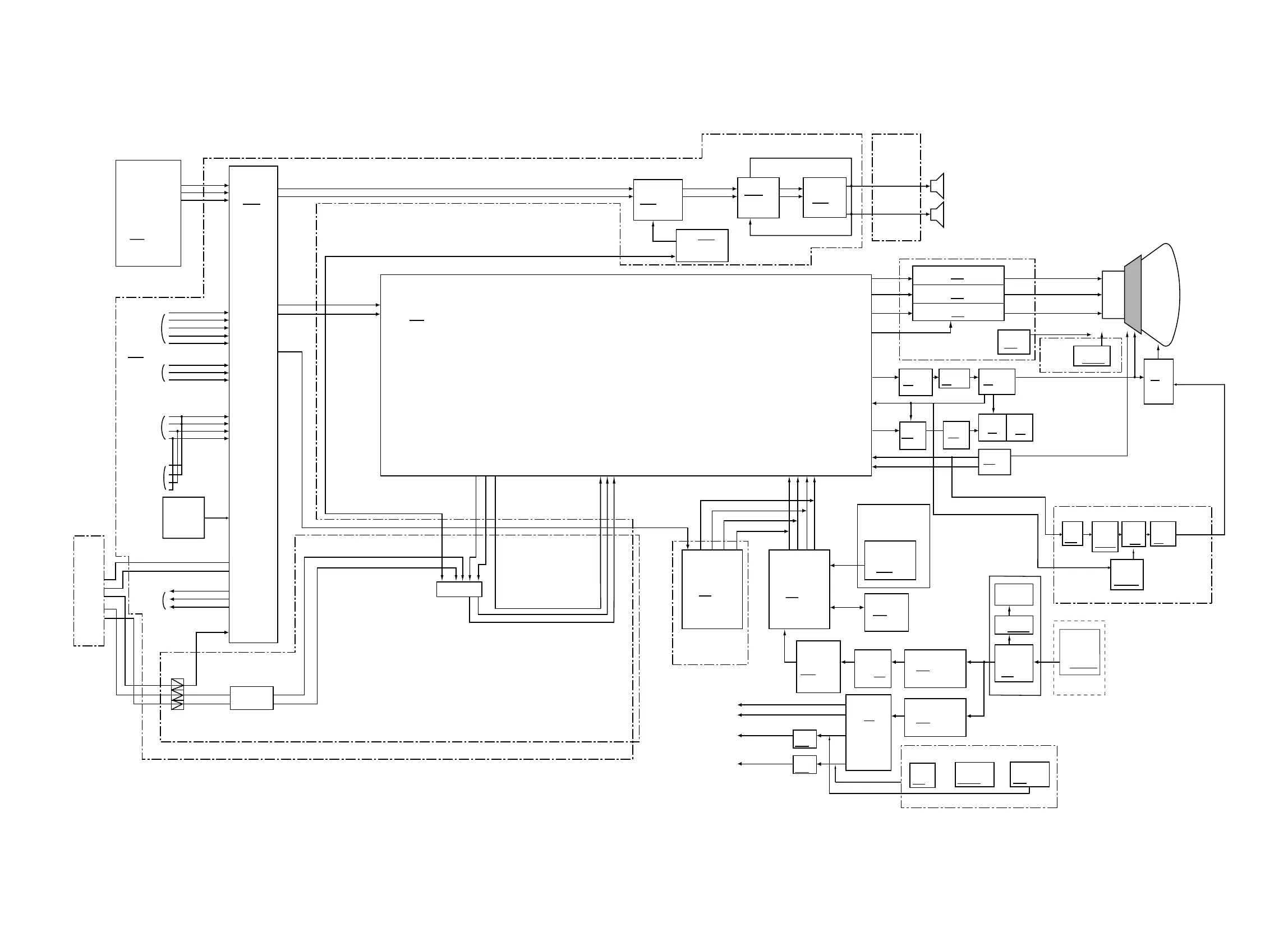
Sony TRINITRON KV-AR34M3
300 pages
Print Icon
To Next Page IconTo Next Page
To Next Page IconTo Next Page
To Previous Page IconTo Previous Page
To Previous Page IconTo Previous Page
Loading...
47 46
KV-AR34M36/AR34M64/AR34M66/AR34M94
RM-993
KV-AR34M60
RM-995
KV-AR34M36/AR34M64/AR34M66/AR34M94
RM-993
KV-AR34M60
RM-995
(KV-AR34M60 ONLY)
PIN-OUT
Q505
IRF614
MAIN.TUVF
TU101
BTF-WG441
<slave: C0H>
VIDEO IN 1
VIDEO IN 2
VIDEO IN 3
MONITOR
OUT
J
(DVD,
TERMINAL)
DL
U
U
V
V
UV SW
A (
System controller, Y/C Jungle,Deflection,
Tuvif, Front Amp, Power Supply)
SYSTEM
Ucom
IC001
CXP750097
5V REQ
& RESET
IC002
MM1319AFBE
MEMORY
IC003
M24C08-BN6
RECEIVER
SBX3081-01
IC3901
Y In
U In
V In
V Out
U Out
Y Out
B10
(Audio Processor, Audio AMP, Sub Tuner, AV IN/OUT, VM Driver)
FRONT
VIDEO IN 3
JACK BLACK
J1402
PIN 12P
with
STEREO
DECODER
(MSP3415)
<slave: 86H>
AV SW
YC JUNGLE
IC1401
CXA1855S
<slave: 90H>
TRU Surround
IC3302
NJW1139
DAC IC3205
CXA1315M
<slave: 46H>
IC301
CXA2159S
<slave: 88H>
TV.R In
46
47
48
39
38
CN1407
TV.V In
L1 out
VL out
4
2
43
1
2
4
3
6
45
CV/Y in
C in
CV/Y out
V1.V In
V1.L In
V1.R In
V1.Y In
V1.C In
7
8
10
V2.V In
V2. L In
V2.R In
14
16
15
17
11
18
11
28
26
18
CN1304
V3.L In
V3.R In
V3 CV/Y In
V3.C In
V out2
L out2
R out2
Y
YY
U
V
U
V
U
V
B
B
G
G
R
R
BLK
BLK
HALF
28 29 30 4414034 33 32 31
16
15
13
20
21
H DRIVE
H.PULSE
E/W
VD+
PIN-CONT
IC502
NJM2903M
HLT
T504
PMT
T505
H-OUT
Q511
2SD2578
HDT
T501
N/S DRIVE
IC1800
VM DRIVE
Q5902/5906
NECK ASSY
R out
CRT SOCKET
CRT
A80LPD90X
DY
Y34RSA-Y
SP ASSY
G out
B out
FBT
T503
NX-4009
H-DRIVE
Q506
2SC2688
V-OUT
IC503
TDA8172
VD-
23
26
25
24
R out
G out
IK in
B out
SIRCS
I2L
11V
135V
7V
R
R
L
Y
U
V
L
C1 out
R1 out
TV.L In
STB TRANS
STB SW TR
Q605
2SK2845
DGC
LINE
FILTER
T601
THP
THP600
POWER
IC601
STR-F6456
T604
T603
SRT
9V REG
IC603
5V REG
IC604
+B
+9V
+5V
Audio Front Voc
Text Decoder
with Ucom
IC801
SAA5261
<slave: 58H>
RED OUT Q703 2SC2611
VM1
(Velocity
Modulation)
GREEN OUT Q702 2SC2611
BLUE OUT Q701 2SC2611
H1
(Front AV IN,
Key SW)
C6 (
Video Amp, Rotation Circuit
)
AUDIO OUT
IC6200
TA8200AH
IC3202
Q3204/3201
DVD in
B1
(DVD switch)
V1
(Teletext)
(not used for this model)
H2
(Receiver,
Power SW, LED)
F (Cispr)
LINE
FILTER
T4601/4602
AC CORD
DH
(Magnetic Field Correction)
N/S DRIVE
IC3805
N/S DRIVE MUTE
Q3809/3812
SENSOR UNIT
IC3807
D2
(Dynamic
Focus, DQP)
V.PARA
DQP
IC2805
DQP
V.DRIVE
Q2822/2823
H.DRIVE
Q2811
H Timing
Shape
Q2821/IC2801
DF TRANS
T2801
SUB TUVIF
TU1401
BTF-LG434
33
not used

Table of Contents

Related product manuals