EasyManua.ls Logo

Sony VPL-HS1 - Page 55

Sony VPL-HS1
152 pages
Print Icon
To Next Page IconTo Next Page
To Next Page IconTo Next Page
To Previous Page IconTo Previous Page
To Previous Page IconTo Previous Page
Loading...
)5
(WDSH5DFFRUGHPHQWGXSURMHFWHXU
5DFFRUGHPHQWVHW
SUpSDUDWLIV
5DFFRUGHPHQWDYHFXQDPSOLILFDWHXU
$9
5DFFRUGHPHQWDYHFXQRUGLQDWHXU
5DFFRUGHPHQWjO¶DLGHGX
SpULSKpULTXHG¶LQWHUIDFHHQ
RSWLRQ
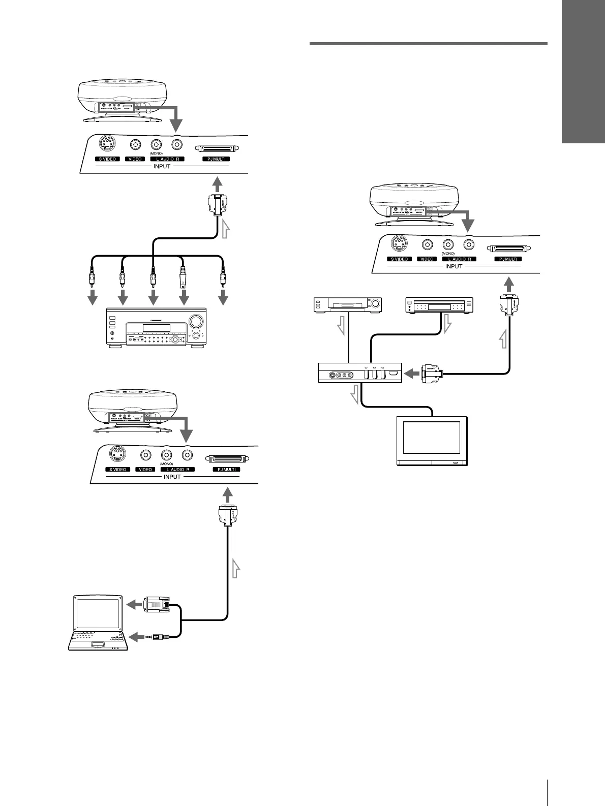
/XWLOLVDWLRQGXSpULSKpULTXHG¶LQWHUIDFHHQRSWLRQ
YRXVSHUPHWGHUDFFRUGHUSOXVLHXUVDSSDUHLOVYLGpRHW
GHWUDQVIpUHUODVRUWLHVXUOHSURMHFWHXURXODWpOpYLVLRQ
jSDUWLUGHO¶DSSDUHLOUDFFRUGpHQDSSX\DQWWRXW
VLPSOHPHQWVXUODWRXFKH
&kEOHG¶LQWHUIDFHVLJQDO
6,&+6QRQIRXUQL
$UULqUHGXSURMHFWHXU
YHUVODVRUWLH
YLGpRFRPSRVDQW
$PSOLILFDWHXU
$9
<
&
%
3
%
&
5
3
5
9LGpR
6
9LGpR
&kEOHG¶LQWHUIDFHVLJQDO
6,&+6QRQIRXUQL
YHUVODVRUWLH
PRQLWHXU
YHUVODVRUWLHDXGLR
2UGLQDWHXU
$UULqUHGX
SURMHFWHXU
$UULqUHGX
SURMHFWHXU
YHUVODVRUWLH
3-PXOWL
&kEOH3-PXOWL
IRXUQLDYHFOH
,)8+6
3pULSKpULTXHG¶LQWHUIDFH
,)8+6
0DJQpWRVFRSHHWF
7pOpYLVLRQ
/HFWHXU'9'HWF

Table of Contents

Related product manuals