EasyManua.ls Logo

Super Circuits DVQ-2 - Rear Panels

Super Circuits DVQ-2
78 pages
Print Icon
To Next Page IconTo Next Page
To Next Page IconTo Next Page
To Previous Page IconTo Previous Page
To Previous Page IconTo Previous Page
Loading...
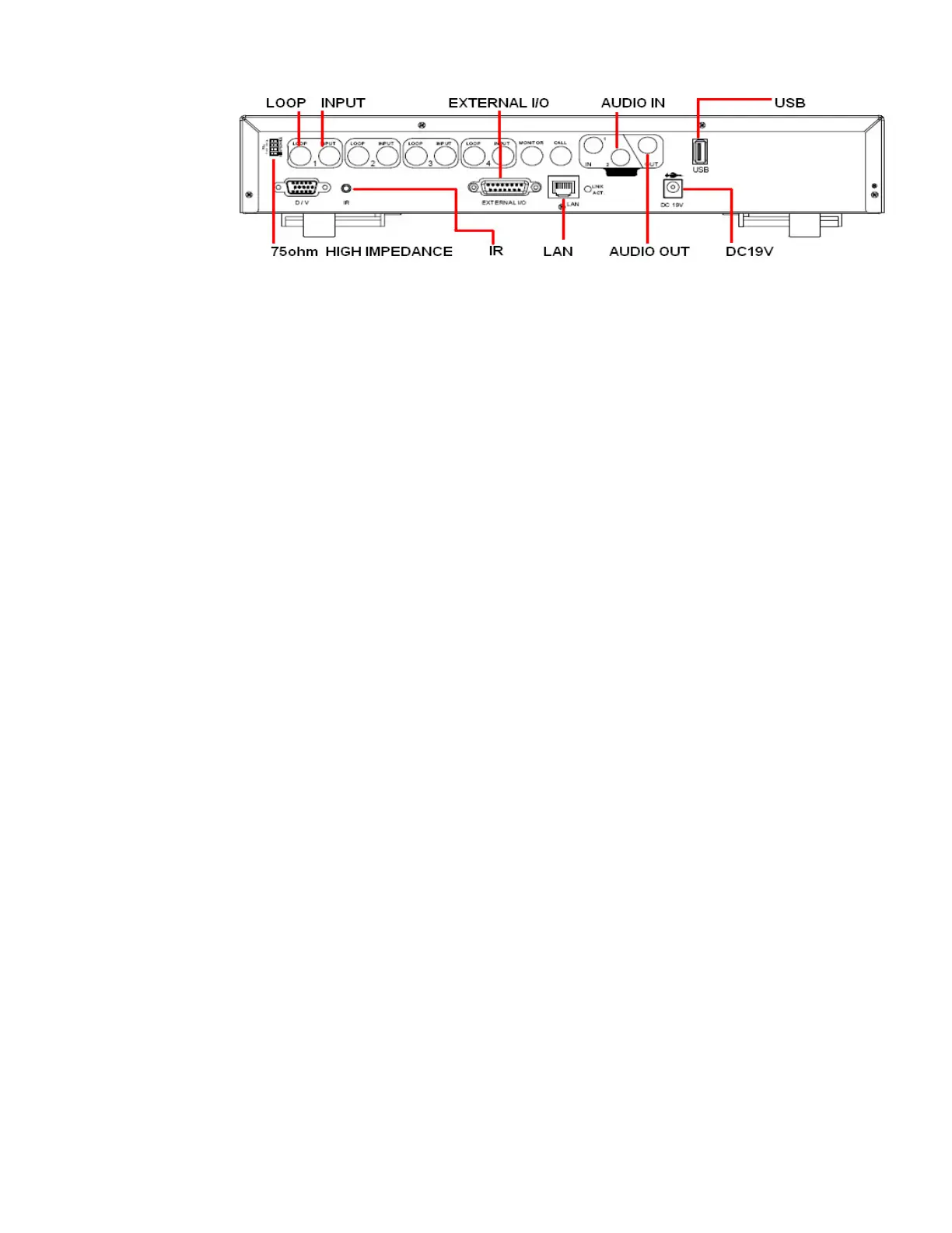
2.2 DVQ-2 Rear Panel
1) 75Ω / HI-IMPEDANCE
When using LOOP, switch to HI-IMPEDANCE. When not using LOOP switch to 75Ω.
2) LOOP / INPUT (For channel 1~4)
LOOP Video output connector. INPUT: Connect to video sources.
Note: For video and audio applications, use inputs 1 or 2 with a audio camera.
3) MONITOR
Connect to MAIN monitor.
4) CALL
Use CALL monitor to view alarm triggered channel sequence.
5) Audio IN
Connect to audio sources. Use in conjunction with video channel 1.
6) Audio OUT
Connect to a monitor or speaker with 1 mono audio output.
7) USB
le backup.
Note: For the list of compatible USB fl ash drives, refer to “APPENDIX 5 COMPATIBLE USB FLASH DRIVE” Page 63.
8) D/V Port (Digital Video Port) NOT USED.
9) IR
Connect the IR receiver for remote control.
10) EXTERNAL I/O
Use the 15PIN DSUB to connect external devices (external alarm, PTZ camera, etc).
For detailed I/O port PIN confi guration, please refer to “APPENDIX 2 PIN CONFIGURATION”. Page 60.
11) LAN
Connect to LAN port.
12) LINK ACT.
LINK ACT LED will light when you have an internet connection.
13) DC 19V
Connect to power supply.
12

Other manuals for Super Circuits DVQ-2