EasyManua.ls Logo

Swarm M138 - Messages

Swarm M138
77 pages
Print Icon
To Next Page IconTo Next Page
To Next Page IconTo Next Page
To Previous Page IconTo Previous Page
To Previous Page IconTo Previous Page
Loading...
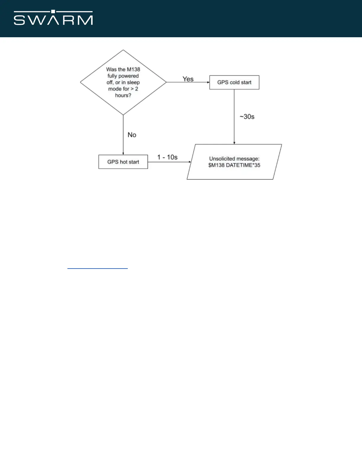
Figure 11: Time Estimates for GPS Date/Time Reference Update
Messages
All messages sent to or from the Hive have an Application ID tag associated with them. The
Application ID can be an arbitrary number from 0 to 64999 (Swarm reserves use of 65000 -
65535), and may be used by the user to organize messages (ex: Application ID 1000 could be
used for device telemetry, 2000 for commands to the device and 3000 for emergencies).
See the $TD - Transmit Data command section in the command directory below for an example
implementation of the Application ID.
Implementation of NMEA checksum in C
uint8_t nmeaChecksum (const char *sz, size_t len)
{
size_t i = 0;
uint8_t cs;
if (sz [0] == '$')
i++;
for (cs = 0; (i < len) && sz [i]; i++)
cs ^= ((uint8_t) sz [i]);
return cs;
}
November 2021 Swarm M138 Modem Manual - Rev 1.00 34/77