EasyManua.ls Logo

Teac AG-790 - Connexions

Teac AG-790
52 pages
Print Icon
To Next Page IconTo Next Page
To Next Page IconTo Next Page
To Previous Page IconTo Previous Page
To Previous Page IconTo Previous Page
Loading...
22
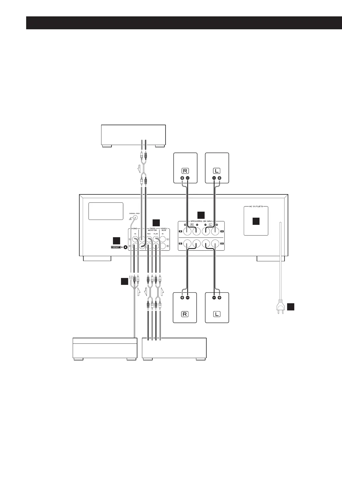
Connexions
PRÉCAUTION:
<
Coupez l’alimentation de tous les appareils avant d’effectuer les raccordements.
<
Lisez les instructions qui accompagnent chaque appareil que vous avez l’intention d’utiliser en
association avec cet appareil-ci.
<
Veillez à ce que chaque fiche soit soigneusement insérée. Pour éviter les ronflements et les bruits
parasites, évitez d’attacher les câbles d’interconnexion parcourus par les signaux avec le cordon
d’alimentation secteur ou les câbles de liaison aux enceintes.
LINE
OUT
LINE OUT
LINE
IN
RL
RL
RL
C
B
A
E
F
D
LECTEUR CD
TABLE TOURNANTE PLATINE CASSETTE
HAUT-PARLEURS A
HAUT-PARLEURS B

Other manuals for Teac AG-790

Related product manuals