EasyManua.ls Logo

Teac T-R650 - Conexión

Teac T-R650
112 pages
Print Icon
To Next Page IconTo Next Page
To Next Page IconTo Next Page
To Previous Page IconTo Previous Page
To Previous Page IconTo Previous Page
Loading...
40
TUNER
(LINE IN)
REMOTE
CONTROL
RL
Amplifier (A-R650)
T-R650
A
B
C
Conexión
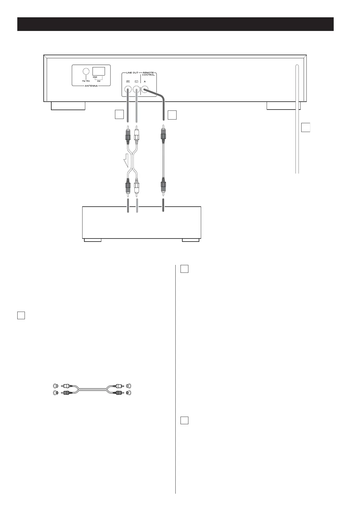
B
Terminal REMOTE CONTROL
Si tiene un TEAC A-R650, conecte este terminal al terminal
del mismo nombre del A-R650 con el cable de conexión de
control remoto. Así le será más cómodo controlar el equipo con
algunas funciones.
< Cuando sintonice una emisora, el selector de entrada del
A-R650 se ajusta automáticamente a “TUNER”.
Si desea usar las funciones del mando a distancia, conecte el
terminal REMOTE CONTROL de cada componente con el cable
de conexión de control remoto y ponga el interruptor REMOTE
CONTROL SELECTOR del panel posterior del T-R650 en ”SYSTEM”
.
< Puede utilizar el mando a distancia US-431 (suministrado para
el A-R650). Apunte el mando a distancia hacia el A-R650 para
controlar esta unidad.
Nota:
No se suministra mando a distancia con esta unidad.
C
Cable de alimentación de corriente
Después de realizar todas las demás conexiones, conecte el
enchufe a la toma eléctrica.
Asegúrese de conectar el cable de alimentación a una toma de
corriente que suministre el voltaje correcto.
Al enchufar o desenchufar el cable de alimentación, sujételo
siempre por la clavija del enchufe.
A
Terminales LINE OUT
Estos terminales transmiten una señal de audio analógica
de 2 canales. Conecte estos terminales a los terminales de
sintonizador (TUNER) del amplificador (A-R650) con un cable a
RCA estéreo.
Asegúrese de conectar el cable de la siguiente manera:
conector blanco q terminal blanco (L: canal izquierdo)
conector rojo q terminal rojo (R: canal derecho)
< Asegúrese de insertar firmemente cada conector. Para evitar
ruidos y zumbidos, no junte los cables de interconexión de
señal con el cable de alimentación de CA o los cables de los
altavoces.
Blanco (L)
Rojo (R)
Blanco (L)
Rojo (R)
PRECAUCIÓN:
< Desconecte la corriente de todos los equipos antes de realizar las
conexiones.
< Lea las instrucciones de cada uno de los componentes que
pretenda usar con esta unidad.

Table of Contents

Related product manuals