EasyManua.ls Logo

Teac T-R650 - Collegamenti

Teac T-R650
112 pages
Print Icon
To Next Page IconTo Next Page
To Next Page IconTo Next Page
To Previous Page IconTo Previous Page
To Previous Page IconTo Previous Page
Loading...
76
TUNER
(LINE IN)
REMOTE
CONTROL
RL
Amplificatore (A-R650)
T-R650
A
B
C
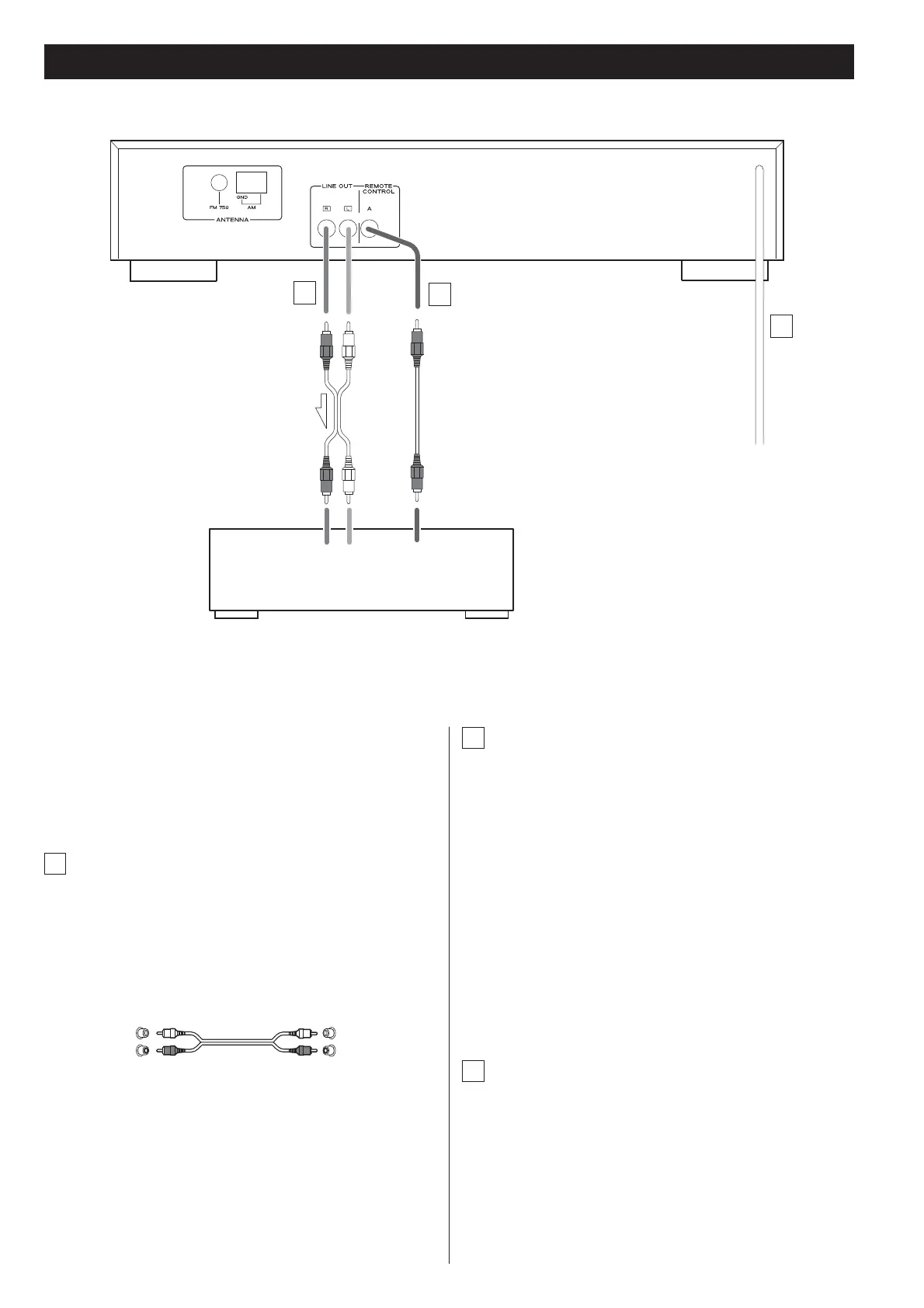
Collegamenti
B
Presa REMOTE CONTROL
Avendo a disposizione un TEAC A-R650, si potranno effettuare
utili operazioni di controllo del sistema:
Collegare la presa REMOTE CONTROL del sintonizzatore alla
presa REMOTE CONTROL di un apparecchio A-R650 tramite il
cavetto del telecomando in dotazione all’amplificatore.
< Quando si sintonizza una stazione il selettore INPUT SELECTOR
dell’A-R650 seleziona automaticamente “TUNER”.
< È altresì possibile usare il telecomandoUR-431 fornito con
l’A-R650. Puntandolo verso l’A-R650 si potrà così gestire questo
apparecchio.
Nota:
Questo apparecchio non è provvisto di telecomando.
C
Cavo di alimentazione CA
La spina di alimentazione deve essere inserita nella presa di rete
CA solo dopo avere completato tutti gli altri collegamenti.
< Ci si deve accertare che la presa cui si collegherà il cavo di
alimentazione eroghi la corretta tensione.
< Il collegamento e lo scollegamento del cavo di alimentazione
devono essere eseguiti afferrandolo solo per la spina.
A
Prese LINE OUT
Queste prese forniscono il segnalo audio analogico a 2 canali.
Esse vanno collegate alla prese TUNER dell’amplificatore A-R650
usando un cavo con spinotto RCA stereo.
Collegare il cavo nel seguente modo:
Spina bianca q Presa bianca (L: canale sinistro)
Spina rossa q Presa rossa (R: canale destro)
< Le spine devono essere inserite a fondo nelle relative prese. Per
prevenire la formazione di ronzii e rumore è raccomandabile
non far scorrere i cavi del segnale con il cavo di alimentazione
CA o quelli dei diffusori.
Bianco (L)
Rosso (R)
Bianco (L)
Rosso (R)
ATTENZIONE:
< Prima di collegare fra loro i vari apparecchi si raccomanda di
spegnerli.
< Prima di procedere con il collegamento di un componente si
raccomanda di leggerne il manuale d’uso.

Table of Contents

Related product manuals