EasyManua.ls Logo

Teac T-R650 - Anschlüsse

Teac T-R650
112 pages
Print Icon
To Next Page IconTo Next Page
To Next Page IconTo Next Page
To Previous Page IconTo Previous Page
To Previous Page IconTo Previous Page
Loading...
58
Anschlüsse
< Wenn Sie einen Sender wählen, wird der Eingangswahlschalter
des A-R650 automatisch auf „TUNER” gestellt.
Wenn Sie die Fernbedienungsfunktionen verwenden möchten,
verbinden Sie die REMOTE-CONTROL-Buchsen jeder Kompo-
nente mittels Fernbedienungskabel und stellen Sie den REMOTE
CONTROL SELECTOR-Schalter an der Rückseite des T-R650 auf
„SYSTEM”.
< Sie können die zum Lieferumfang des A-R650 gehörende
Fernbedienung UR-431 verwenden. Richten Sie diese zur
Bedienung des Tuners auf den A-R650.
Falls der REMOTE CONTROL SELECTOR-Schalter in der Position
„SINGLE“ steht, richten Sie die Fernbedienung bitte auf den
Sensor des T-R650.
Hinweis:
Die Fernbedienung gehört nicht zum Lieferumfang des T-R650.
C
Netzkabel
Verbinden Sie den Netzstecker mit einer Wandsteckdose, nach-
dem Sie alle anderen Verbindungen hergestellt haben.
Achten Sie darauf, dass die verwendete Steckdose die korrekte
Spannung liefert.
Halten Sie beim Anschließen bzw. Trennen des Netzkabels grund-
sätzlich den Netzstecker fest, und nicht das Kabel.
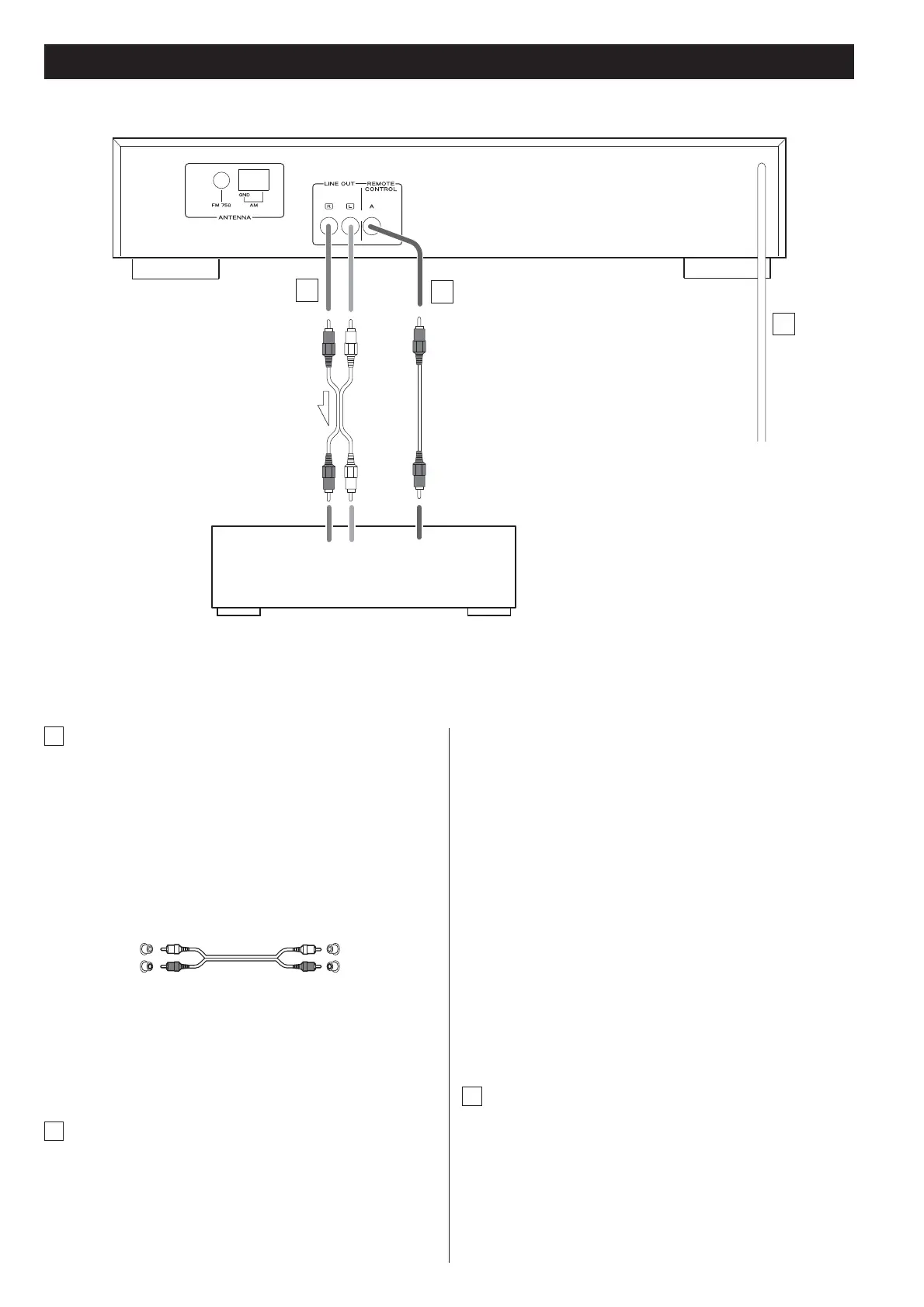
A
LINE OUT-Buchsen
Über diese Buchsen wird ein analoges Stereo-/Zweikanal-
Audiosignal ausgegeben. Verbinden Sie diese Buchsen mittels
RCA (Cinch) Kabels mit den TUNER-Buchsen des Verstärkers
(A-R650).
Achten Sie darauf, dass das Kabel wie folgt angeschlossen ist:
weißer Stecker q weiße Buchse (L: linker Kanal)
roter Stecker q rote Buchse (R: rechter Kanal)
< Vergewissern Sie sich, dass alle Verbindungen korrekt und sicher
vorgenommen wurden. Um Brummen sowie Rauschen vorzu-
beugen, sollten Signalverbindungskabel nicht parallel oder
gebündelt mit Netz- oder Lautsprecherkabeln verlegt werden.
B
REMOTE CONTROL-Buchse
Sofern Sie einen TEAC A-R650 besitzen, verwenden Sie das
mitgelieferte Fernbedienungskabel, um die REMOTE CONTROL-
Buchsen des T-R650 und des A-R650 miteinander zu verbinden.
Anschließend können Sie die umfangreichen Systemsteuerungs-
möglichkeiten nutzen.
weiß (L)
rot (R)
weiß (L)
rot (R)
TUNER
(LINE IN)
REMOTE
CONTROL
RL
Verstärker (A-R650)
Wandsteckdose
A
B
C
VORSICHT:
< Schalten Sie vor dem Herstellen von Verbin-
dungen alle Geräte aus.
< Lesen und beachten Sie die Hinweise in den
Bedienungsanleitungen aller Komponenten,
die Sie zusammen mit diesem Tuner betreiben
möchten.

Table of Contents

Related product manuals