EasyManua.ls Logo

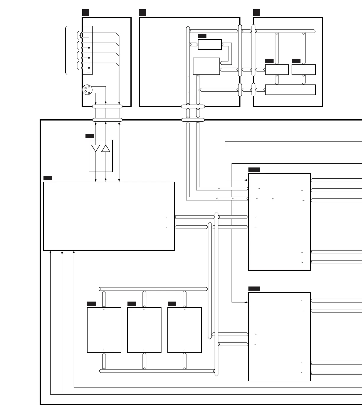
Technics SX-PX554 - SYSTEM BLOCK DIAGRAMS; COM, MKB1, MKB2 Block Diagrams

Technics SX-PX554
87 pages
Print Icon
To Next Page IconTo Next Page
To Next Page IconTo Next Page
To Previous Page IconTo Previous Page
To Previous Page IconTo Previous Page
Loading...
IC1
IC2 IC3
IC3
16BIT
MICROCOMPUTER
TONE
GENERATOR
LSI
TONE
GENERATOR
LSI
4M BIT
PROGRAMMED
ROM
MRXD MTXD
SDOMIX RXD,TXD,SCKIN,SCKOUT
SDOMIX
SOFT,
SODU,
SUST
256K BIT
STATIC
RAM
256K BIT
STATIC
RAM
IC1
IC6 IC8 IC9
IC10
IC16
DECODER
DECODER DECODER
D0 D19 D8 D15 D0 D7
KDB0 KDB4
A1 A4
D0 D15
A1 A4
D0 D15
D0 D15
A0 A14
A1 A20
D0 D15
A0 A19
D0 D7
D0 D15
A0 A14
A0 A19
D0 D7
KF0 KF3, KS0 KS3
CRXD CTXD MAC,PC1,
PC2,MIDI
A1 A18 A1 A15 A1 A15
SWITCHES
&
DIODES
SWITCHES & DIODES
MAC
COMPUTER
PC1
PC2
MIDI
SW1
CN8
CN9
CN2
JK1
CN1
RECEIVER
DRIVER
CN4CN8
COM
H
MKB1
E
CN4
CN7
MKB2
F
ADDRESS BUS
DATA BUS
ADDRESS BUS
DATA BUS
KDB0 KDB4
KDB0 KDB4
KF0 KF3, KS0 KS3
KF0 KF3, KS0 KS3
www.freeservicemanuals.info
09/08/2012
www.nostatech.nl
World of free manuals

Related product manuals