EasyManua.ls Logo

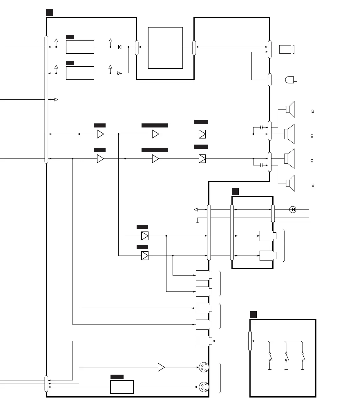
Technics SX-PX554 - FJASP, HP, PKB Block Diagrams

Technics SX-PX554
87 pages
Print Icon
To Next Page IconTo Next Page
To Next Page IconTo Next Page
To Previous Page IconTo Previous Page
To Previous Page IconTo Previous Page
Loading...
SOFT SOSUTENUTO SUSTAIN
IC1
IC3B
IC4A
IC11B
IC11A
IC5,6,9,10A
IC7,8,9,10BIC3A
T1
D7,8
CN3 CN2
+VCC
-VCC
+15V
-15V
FJASP
B
HP
I
JK3
JK1
CN1
JK6
OUT
L
R
L
R
MIDI
IN
JK5
JK8
JK7
JK2
CN5
Q20
CN6
POWER
TRANSFORMER
D5,6
+15V
POWER
INDICATOR
HEADPHONE
1
2
+VCC
+15V
REGULATOR
IC12
PHOTO
COUPLER
SW1
POWER
SWITCH
AC CORD
SP3 (Lch)
6.5cm; 8
SP1 (Lch)
14cm; 4
SP2 (Rch)
14cm; 4
SP4 (Rch)
6.5cm; 8
IC2
-15V
REGULATOR
JK2
JK1
CN1 CN2
CN1
JK9
CN7
CN8
CN4
Q11,12,15,16
Q7,8
IC4B
Q9,10
Q13,14,17,18
MIXING EQUALIZING POWER
AMPLIFIER
HEADPHONE
AMPLIFIER
PKB
G
LINE OUT
AUX IN
PEDAL IN
www.freeservicemanuals.info
09/08/2012
www.nostatech.nl
World of free manuals

Related product manuals