EasyManua.ls Logo

TECO FM501P2-X - 4 Troubleshooting Procedure; Flow Chart

TECO FM501P2-X
68 pages
Print Icon
To Next Page IconTo Next Page
To Next Page IconTo Next Page
To Previous Page IconTo Previous Page
To Previous Page IconTo Previous Page
Loading...
4. Troubleshooting Procedures
53
FLUXMASTER 50 INSTRUCTION MANUAL
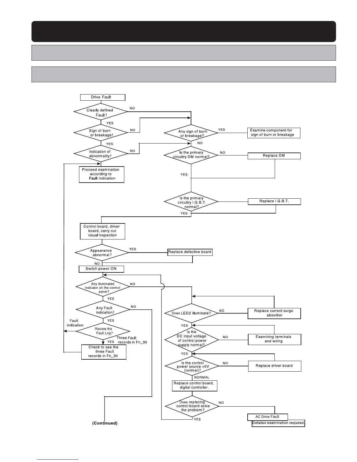
4.1 Flow Chart

Related product manuals