EasyManua.ls Logo

Telit Wireless Solutions LE910Cx - Figure 11: Example of Switching Regulator with 12 V Input - Part 1; Figure 12: Example of Switching Regulator with 12 V Input - Part 2

Telit Wireless Solutions LE910Cx
117 pages
Print Icon
To Next Page IconTo Next Page
To Next Page IconTo Next Page
To Previous Page IconTo Previous Page
To Previous Page IconTo Previous Page
Loading...
LE910Cx Hardware User Guide
1VV0301298 Rev. 1.05 - 2017-06-18
Reproduction forbidden without written authorization by Telit Communications S.p.A. - All Rights Reserved
Telit Confidential Information, provided under NDA Page
58 of 117
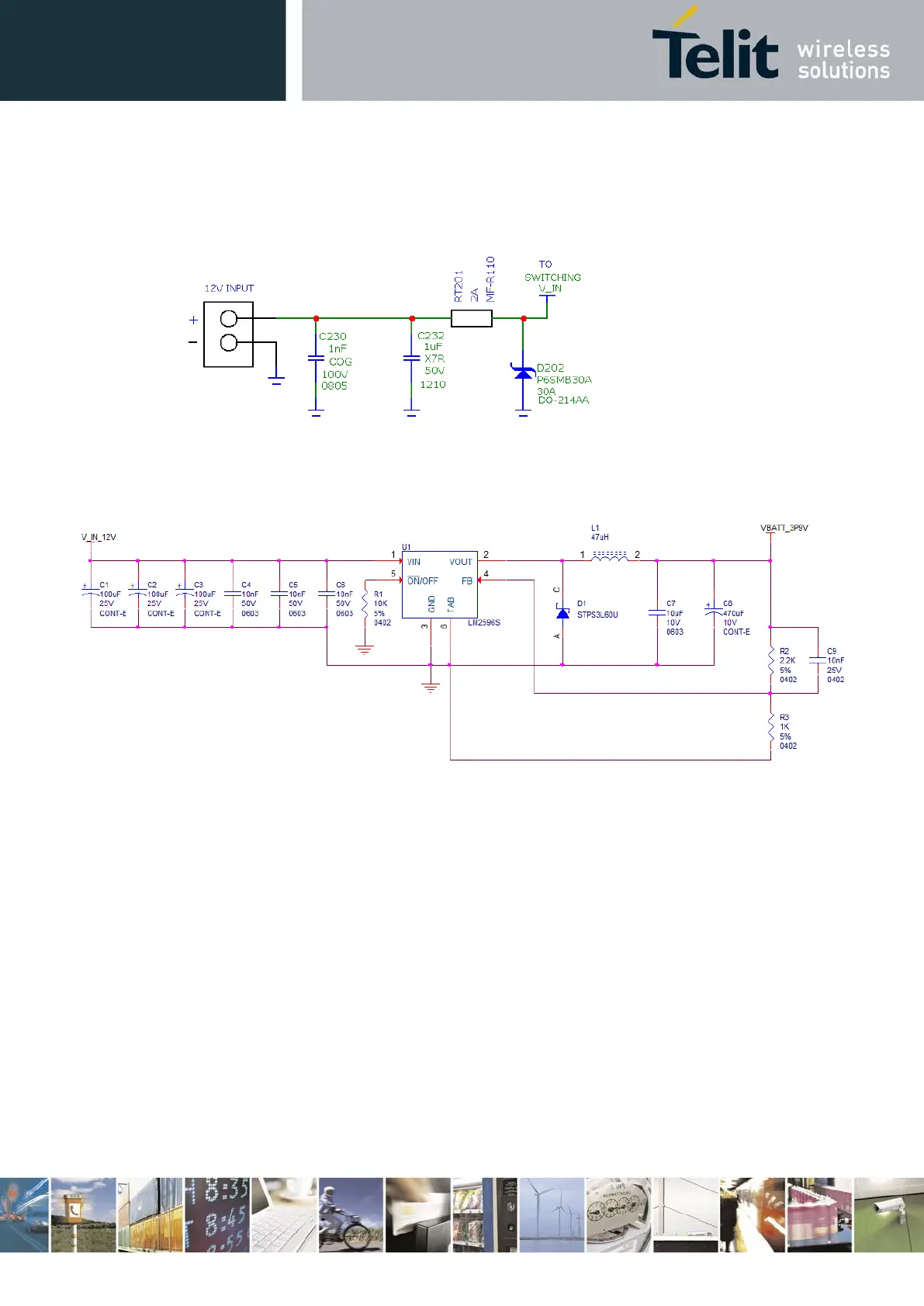
Figure 11 and Figure 12 show an example of switching regulator with 12V input.
Figure 11: Example of Switching Regulator with 12V Input – Part 1
Figure 12: Example of Switching Regulator with 12V Input – Part 2

Table of Contents

Related product manuals