EasyManua.ls Logo

Texas Instruments LMX2594 - Page 18

Texas Instruments LMX2594
32 pages
Print Icon
To Next Page IconTo Next Page
To Next Page IconTo Next Page
To Previous Page IconTo Previous Page
To Previous Page IconTo Previous Page
Loading...
Appendix D
www.ti.com
18
SNAU210March 2017
Submit Documentation Feedback
Copyright © 2017, Texas Instruments Incorporated
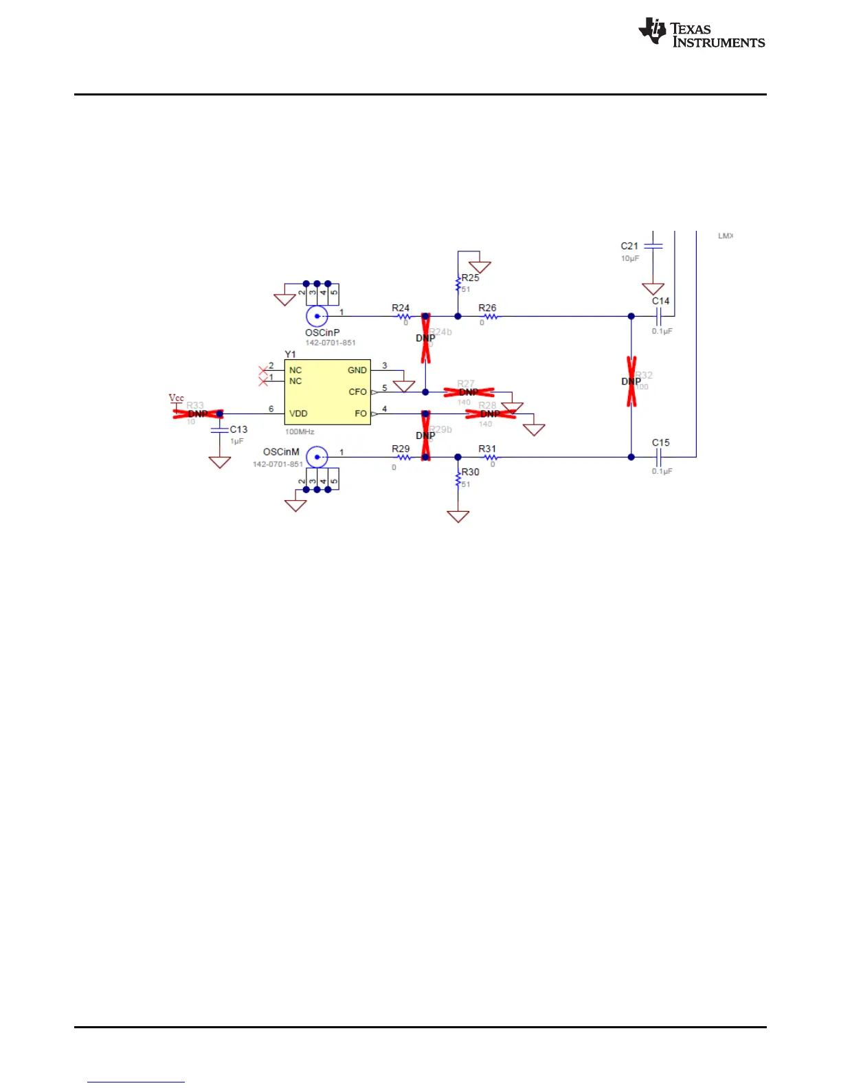
Changing Reference Oscillator and Setup
For single-ended:
1. Switch R24b to R24.
2. Switch R29b to R29
3. Must remove R33 to remove power from oscillator
4. Populate R25 and R30.
5. Remove R32
Figure 15. Differential Reference Configuration

Related product manuals