EasyManua.ls Logo

Toshiba RAV-HM301MUT-E - Indoor Control Circuit; Indoor Controller Block Diagram

Toshiba RAV-HM301MUT-E
115 pages
To Next Page IconTo Next Page
To Next Page IconTo Next Page
To Previous Page IconTo Previous Page
To Previous Page IconTo Previous Page
Loading...
– 24 –
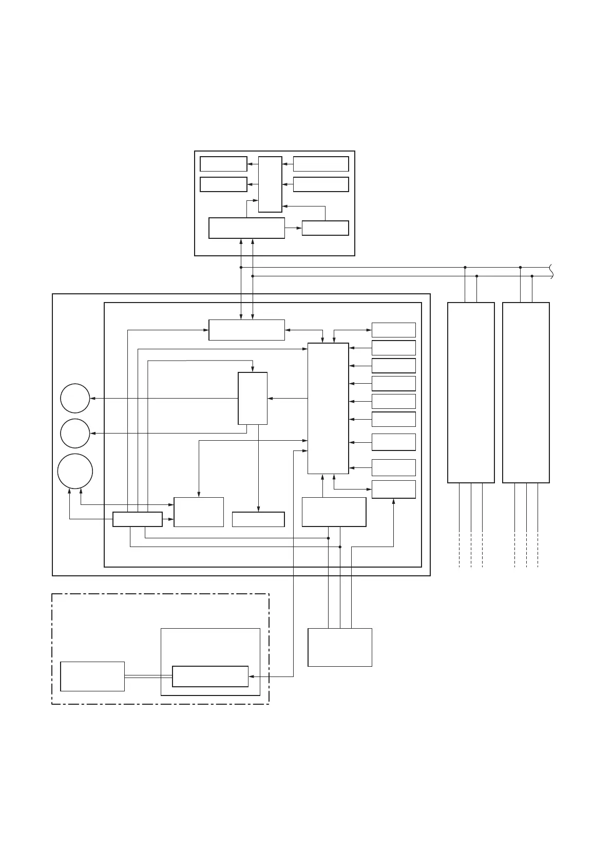
5. INDOOR CONTROL CIRCUIT
5-1. Indoor Controller Block Diagram
5-1-1. Connection of Wired Remote Controller
Wired remote controller (Max. 2 units)
Central controller
(Option)
P.C. board
(MCC-1440)
* Case of “1:1 model” connection interface (Option)
Outdoor unit
Outdoor unit
321
321
321
1 Up to 16 units (TU2C-Link) or 8 units (TCC-Link)
can be connected.
2 The "1:1 model" connection interface is mounted
to only 1 unit. "1:1 model"connection interface is
mounted to the header unit.
Same as left
2
#3
(Follower)1
A B
AB
Same as left
2
#2
(Follower)1
A B
DC5V
Indoor unit
#1 (Header) 1
Indoor control P.C. board (MCC-1643)
Louver
motor
Drain
pump
Indoor
fan motor
CPU
Driver
DC12V
DC5V
DC20V
Outside
output
Remote controller
communication circuit
Display LCD Function setup
Key switch
CPU
Display LED
Remote controller
communication circuit
Power circuit
Power circuit Start/Alarm
DC280V
Fan motor
control circuit
EEPROM
TA sensor
TC sensor
TCJ sensor
Float input
HA
TCC-LINK
communication circuit
Serial send/
receive circuit
AC
synchronous
signal input circuit
Outdoor unit
321
Uh (U3)
Uh (U4)
Application
control kit
Occupancy
sensor

Other manuals for Toshiba RAV-HM301MUT-E

Related product manuals