EasyManua.ls Logo

Toshiba RAV-HM301MUT-E - Setup at Local Site; Others; 1:1 Model Connection Interface (TCC-LINK adapter)

Toshiba RAV-HM301MUT-E
115 pages
Print Icon
To Next Page IconTo Next Page
To Next Page IconTo Next Page
To Previous Page IconTo Previous Page
To Previous Page IconTo Previous Page
Loading...
– 91 –
8-2. Setup at Local Site / Others
Model name: TCB-PCNT30TLE2
8-2-1. 1:1 Model Connection Interface (TCC-LINK adapter)
1. Function
This model is an optional P.C. board to connect the indoor unit to 1:1 model connection interface.
(Communication protocol:TU2C-Link or TCC-Link)
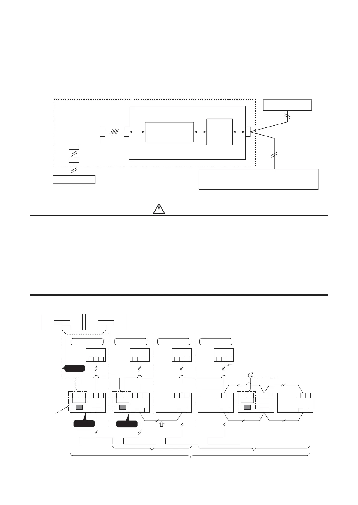
2. Microprocessor block diagram
CN51
CN40
SW01
Remote controller
Indoor control
P.C. board
1:1 model
connection interface
communication circuit
Terminal
resistance
1:1 model connection interface
P.C. board
MCC-1440
Indoor unit
1:1 model
connection interface
Communication units : Total 128 units (TU2C-Link)
Total 64 units (TCC-Link)
Communication distance : 2000 m
CN50
CN41
Terminal block
(A, B)
Central controller
Indoor units in all refrigerant lines: Max. 128 units (TU2C-Link) / 64 units (TCC-Link)
[If mixed with SMMS (Link wiring), multi indoor units are included.]
* However group follower units of SDI, DI series are not included in number of the units.
Central control device
Uh
U3 U4
Central control device
123
Central control devices: Max. 20 units (TU2C-Link) / 10 units (TCC-Link)
Refrigerant line 1
Outdoor unit
Indoor unit
12
3
Refrigerant line 2
123
Refrigerant line 3
123
Refrigerant line 4
123
A
B
U3 U4
Uh Uh Uh
Caution
3
123
AB
U3 U4 123
AB
123
AB
123
AB
123
AB
U3 U4
1:1 model connection
interface
This product
sold separately
( )
Caution 1
Remote controller
Indoor/outdoor inter-unit wire (AC230V serial)
Central control system wiring
Header unit
Header
unit
Follower
unit
Followe
r
unit
Follower
unit
* Wiring for No.1 and 2 only
Caution 2
Remote controller Remote controller Remote controller
Remote controller
wiring
)elpirt fo elpmaxE( noitarepo elpirT/niwTGroup operation
Uh
U3 U4
3. 1:1 model connection interface wiring connection
CAUTION
1) When controlling DI, SDI series collectively, 1:1 model connection interface (This option) is required.
2) In case of group operation, twin-triple operation, the 1:1 model connection interface is necessary to be
connected to the header unit.
3) Connect the central control devices to the central control system wiring.
4) When controlling DI, SDI series only, turn on only Bit 1 of SW01 of the least line of the system address No.
(OFF when shipped from the factory)
5) In the following cases, change the communication type to TCC-Link with the wired remote controller.
Refer to 28 Communication type setting of 5-2. Control Specifications.
When performing group control in combination with the indoor unit dedicated to TCC-Link (other than RAV-
HM∗∗∗ series).
When connecting to the central control device dedicated to TCC-Link.
In case of DI, SDI series, the address is necessary to be set up again from the wired remote
controller after automatic addressing.

Other manuals for Toshiba RAV-HM301MUT-E

Related product manuals