EasyManua.ls Logo

Toshiba RAV-HM301MUT-E - Page 92

Toshiba RAV-HM301MUT-E
115 pages
Print Icon
To Next Page IconTo Next Page
To Next Page IconTo Next Page
To Previous Page IconTo Previous Page
To Previous Page IconTo Previous Page
Loading...
– 92 –
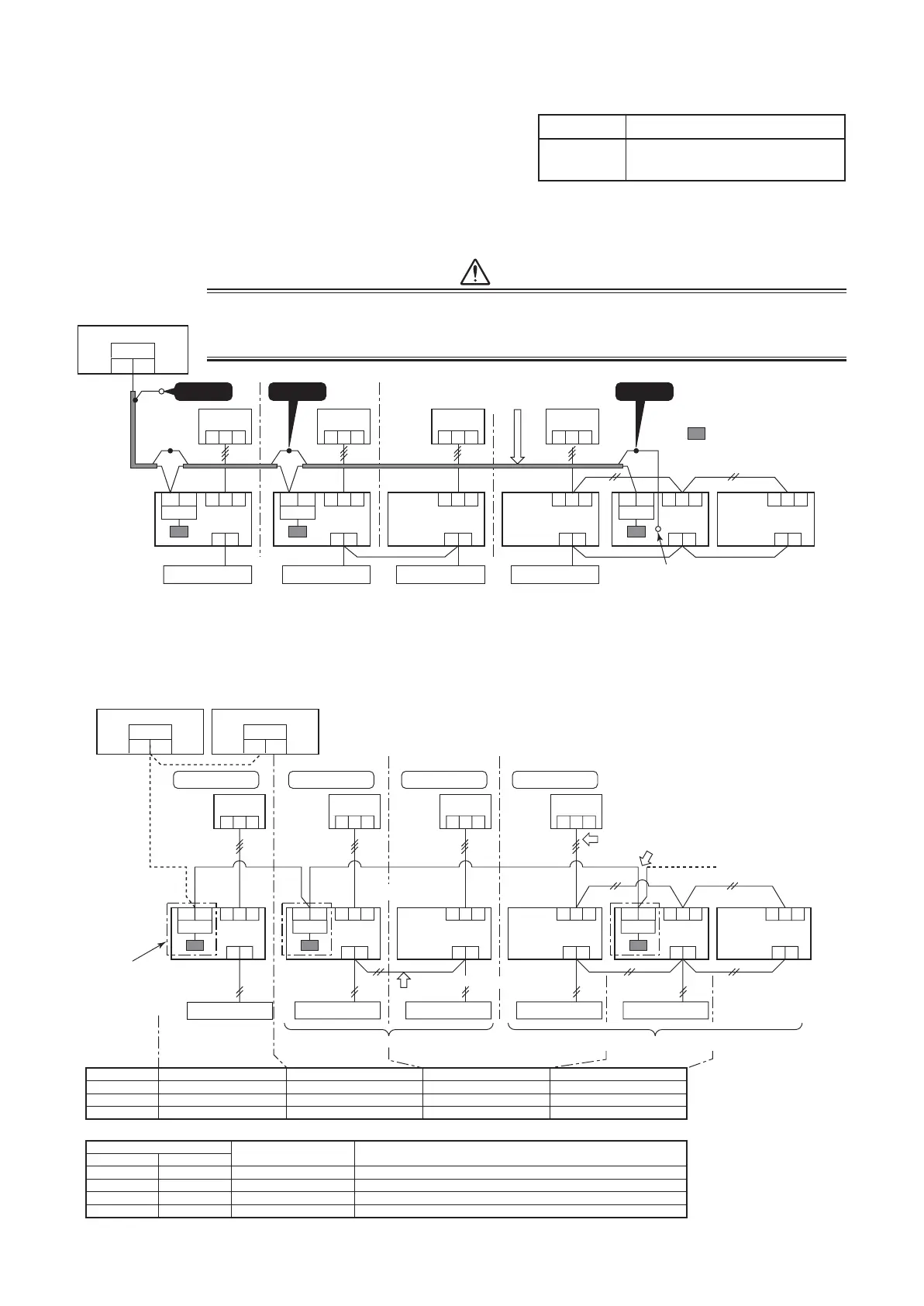
4. Wiring Specifications
Use 2-core with no polar wire.
Match the length of wire to wire length of the central control
system. If mixed in the SMMS system, the wire length is
lengthened with all indoor/outdoor inter-unit wire length at side.
No. of wires
2
Size
Up to 1000m: twisted wire 1.25mm
2
Up to 2000m: twisted wire 2.0mm
2
Central control device
U3
U4
Uh
123
Outdoor unit
Indoor unit
123 123 123
123
AB
U3 U4
Uh Uh Uh
123
AB
U3 U4 123
AB
123
AB
123
AB
123
AB
U3 U4
Caution 1
Remote controller
Central control system wiring
Header unit
Header unit
Follower unit
Follower unit
Follower unit
Caution 2
Remote controller Remote controller Remote controller
)noitarepo elpirT()noitarepo puorG(
Caution 3
: 1:1 model connection
interface
(TCC-LINK adapter)
(This option)
Earth screw
Central control device
U3 U4
Uh Uh
Central control device
U3
123
U4
Central control devices: Max. 20 units (TU2C-Link) / 10 units (TCC-Link)
Refrigerant line 1
Outdoor unit
Indoor unit
123
Refrigerant line 2
123
Refrigerant line 3
123
Refrigerant line 4
123
A
B
U3 U4
Uh Uh Uh
123
A
B
U3 U4 123
A
B
123
AB
123
AB
123
AB
U3 U4
1:1 model connection interface
(TCC-LINK adapter)
This product
sold separately
( )
Remote controller
Indoor/outdoor inter-unit wire (AC230V serial)
Central control system wiring
Header
unit
Header unit
Follower unit
Follower unit
Follower
unit
* Wiring for No.1 and 2 only
Remote controller Remote controller Remote controller Remote controller
Remote controller wiring
)elpirt fo elpmaxE( noitarepo elpirT/niwTGroup operation
(OFF at shipment from factory)
(OFF at shipment from factory)
Line address
SW01 Bit 1
SW01 Bit 2
Remarks
1
ON
OFF
Turn SW01 Bit 1 to ON.
2
OFF
OFF
As status shipped from factory
4
OFF
OFF
As status shipped from factory
(Reference) Setup contents of switch
SW01
Bit 1
OFF
ON
OFF
ON
Bit 1
OFF
OFF
ON
ON
Terminator
None
100Ω
75Ω
43Ω
Remarks
Mixed with SMMS (Link wiring) at shipment from factory
Central control by digital inverter only
Spare
Spare
To prevent noise trouble, use 2-core shield wire.
Connect the shield wire by closed-end connection and apply open process (insulating process) to the last
terminal. Ground the earth wire to 1 point at indoor unit side. (In case of central controlling of digital inverter
(DI, SDI) unit setup)
CAUTION
1) Closed-end connection of shield wire (Connect all the connecting parts of each indoor unit)
2)Apply open process to the last terminal (insulating process).
3)Ground earth wire to 1 point at indoor unit side.
5. P.C. Board Switch (SW01) Setup
When performing collective control by customized setup only, the setup of terminator is necessary.
Using SW01, set up the terminator.
Set up the terminator to only the interface connected to the indoor unit of least line address No.

Other manuals for Toshiba RAV-HM301MUT-E

Related product manuals