EasyManua.ls Logo

Viessmann B1HE-120 - B1 KE Models 120; 199

Viessmann B1HE-120
128 pages
Print Icon
To Next Page IconTo Next Page
To Next Page IconTo Next Page
To Previous Page IconTo Previous Page
To Previous Page IconTo Previous Page
Loading...
98
6167 818 - 10
Vitodens 100-W, B1HE/B1KE Combi Installation/Service
B1KE Models 120 / 199
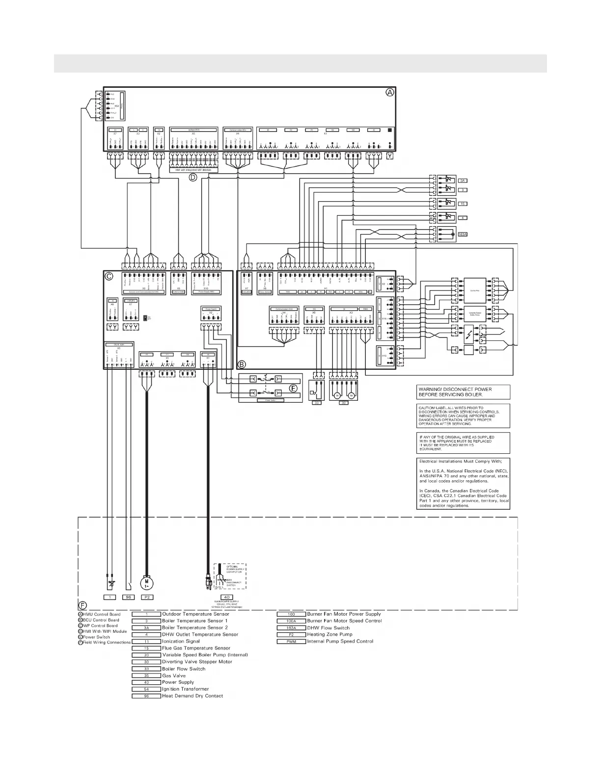
Wiring Diagram

Table of Contents

Related product manuals