EasyManua.ls Logo

Webasto BlueCool Classic - Classic, Multiple Units at One Pump

Webasto BlueCool Classic
54 pages
Print Icon
To Next Page IconTo Next Page
To Next Page IconTo Next Page
To Previous Page IconTo Previous Page
To Previous Page IconTo Previous Page
Loading...
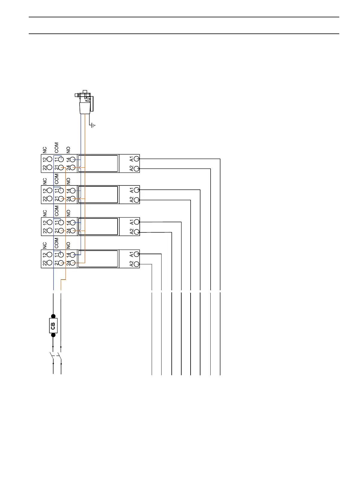
Electrical diagrams
27
8.3 Classic, multiple units at one pump
IMPORTANT
The TCC controller card of each unit should be without capacitor and resistor at the related output.
Remove if necessary!
Common seawater
pump
TCC pump outlet unit 1
115/230V AC switch board
TCC pump outlet unit 2
TCC pump outlet unit 3
TCC pump outlet unit 4

Table of Contents

Related product manuals