EasyManua.ls Logo

Wega POLARIS Series - WEGA WY18090016-17 GICAR Wiring Diagram

Wega POLARIS Series
68 pages
Print Icon
To Next Page IconTo Next Page
To Next Page IconTo Next Page
To Previous Page IconTo Previous Page
To Previous Page IconTo Previous Page
Loading...
54 of 68
TECHNICIANS manual
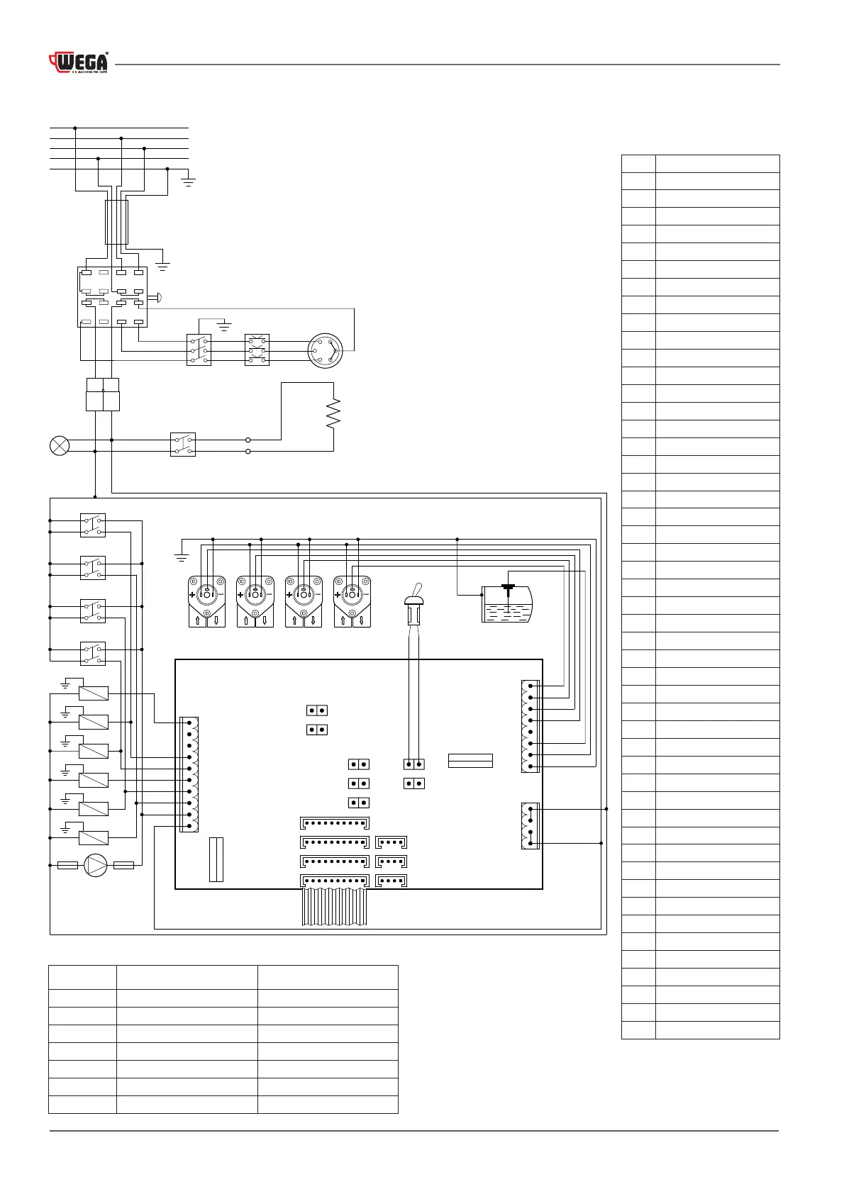
14.7.4 Wiring diagram cod. WY18090016 - WY18090017 *GICAR*
CN2
CN1
CN3
F1
JP8
CT1
CT2
CT3
CT4
TE2
TE1
CLS
SL
NE
BL
NE
MA
MA
MA
MA
GV
RO
BL
VE
VE
VE
VE
VE
VE
CV4
CV3CV2CV1
IP
MB
RO
RO
RO
RO
RO
RO
RO
RO
BL
VE
BL
VE
BL
VE
BL
VE
BI
RO
F2
JP3
JP6
JP4
JP1
JP2
JP5
CT
SCT
LA
PR
SA
CO
RE
400V
IST
R
S
T
N
MA
BL NE GR GV
CAB
MA
BL
IM1
IM2
IM3
IM4
CAL
EVT
EV1
EV4
EVC
EV3
EV2
MP
13 9 5
1
3
71115
16 12 8
4
2
610
14
FP1
FP2
OO
O
O
JUMPER INSERTED NOT INSERTED
JP1 Serial connection enabled Serial connection disabled
JP2 Pre-infusion enabled Pre-infusion disabled
JP3 Programming enabled Programming disabled
JP4 Boiler lling with pump Boiler lling without pump
JP5 Conguration “W” Conguration “C”
JP6 Tea dispensing with pump Tea dispensing without pump
JP8 Control D I/O Interface
BI White
BL Blue
CAB Power cable
CAL Boiler
CLS Serial connector
CN1 Power supply
CN2 Low voltage connector
CN3 Service outputs connector
CO Power switch
CT Supply connector
CT1
Push button panel connector GR1
CT2
Push button panel connector GR2
CT3
Push button panel connector GR3
CT4
Push button panel connector GR4
CV1 Volumetric counter GR1
CV2 Volumetric counter GR2
CV3 Volumetric counter GR3
CV4 Volumetric counter GR4
EV1 Solenoid valve GR1
EV2 Solenoid valve GR2
EV3 Solenoid valve GR3
EV4 Solenoid valve GR4
EVC Boiler lling solenoid valve
EVT Tea solenoid valve
F1 Motor pump fuse (500mA)
F2 Inlet fuse (6.3A)
FP1(*) Motor pump UL (OPD) fuse
FP2(*) UL (OPD) Fuse for 230V
GR Grey
GV Yellow-green
IC2 Eprom
IM1 GR1 manual switch
IM2 GR2 manual switch
IM3 GR3 manual switch
IM4 GR4 manual switch
IP Programming switch
IST Cup heater switch
LA Indicator light
MA Brown
MB Push button panel membrane
MP Motor pump
NE Black
PR Pressure switch
RE Resistance
RO Red
SA Resistance safety device
SL Boiler level probe
TE 1 Tea dose
TE 2 Not managed
VE Green
(
*
) Fuses for UL versions with plug with
a greater capacity than 30A

Table of Contents

Related product manuals