EasyManua.ls Logo

Whirlpool cabrio - Page 56

Whirlpool cabrio
60 pages
Print Icon
To Next Page IconTo Next Page
To Next Page IconTo Next Page
To Previous Page IconTo Previous Page
To Previous Page IconTo Previous Page
Loading...
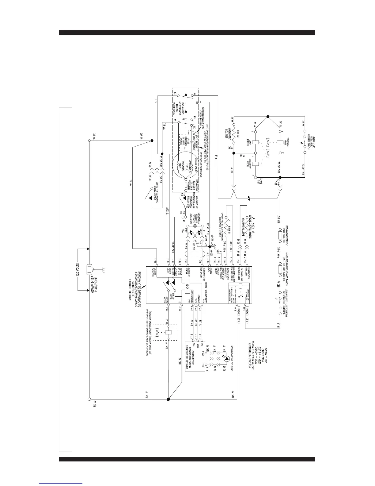
POUR LE TECHNICIEN SEULEMENT
PAGE 56
NE PAS ENLEVER NI DÉTRUIRE
IMPORTANT : Une décharge d’électricité statique peut faire subir des dommages aux circuits électroniques. Pour les détails, voir la page 29.
SCHÉMA DE CÂBLAGE DE SÉCHEUSE À GAZ
Figure 15 - Schéma de câblage, sécheuse à gaz

Other manuals for Whirlpool cabrio

Related product manuals