EasyManua.ls Logo

Whirlpool cabrio - Schémas de Câblage

Whirlpool cabrio
60 pages
Print Icon
To Next Page IconTo Next Page
To Next Page IconTo Next Page
To Previous Page IconTo Previous Page
To Previous Page IconTo Previous Page
Loading...
PAGE 55
POUR LE TECHNICIEN SEULEMENT
NE PAS ENLEVER NI DÉTRUIRE
IMPORTANT : Une décharge d’électricité statique peut faire subir des dommages aux circuits électroniques. Pour les détails, voir la page 29.
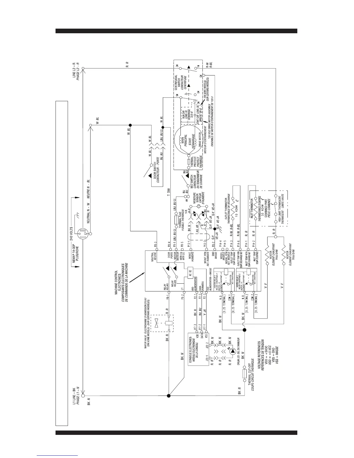
SCHÉMA DE CÂBLAGE DE SÉCHEUSE ÉLECTRIQUE
Figure 14 - Schéma de câblage, sécheuse électrique

Other manuals for Whirlpool cabrio

Related product manuals