EasyManua.ls Logo

Window Master CompactSmoke WSC 320 - Page 17

Default Icon
27 pages
Print Icon
To Next Page IconTo Next Page
To Next Page IconTo Next Page
To Previous Page IconTo Previous Page
To Previous Page IconTo Previous Page
Loading...
17
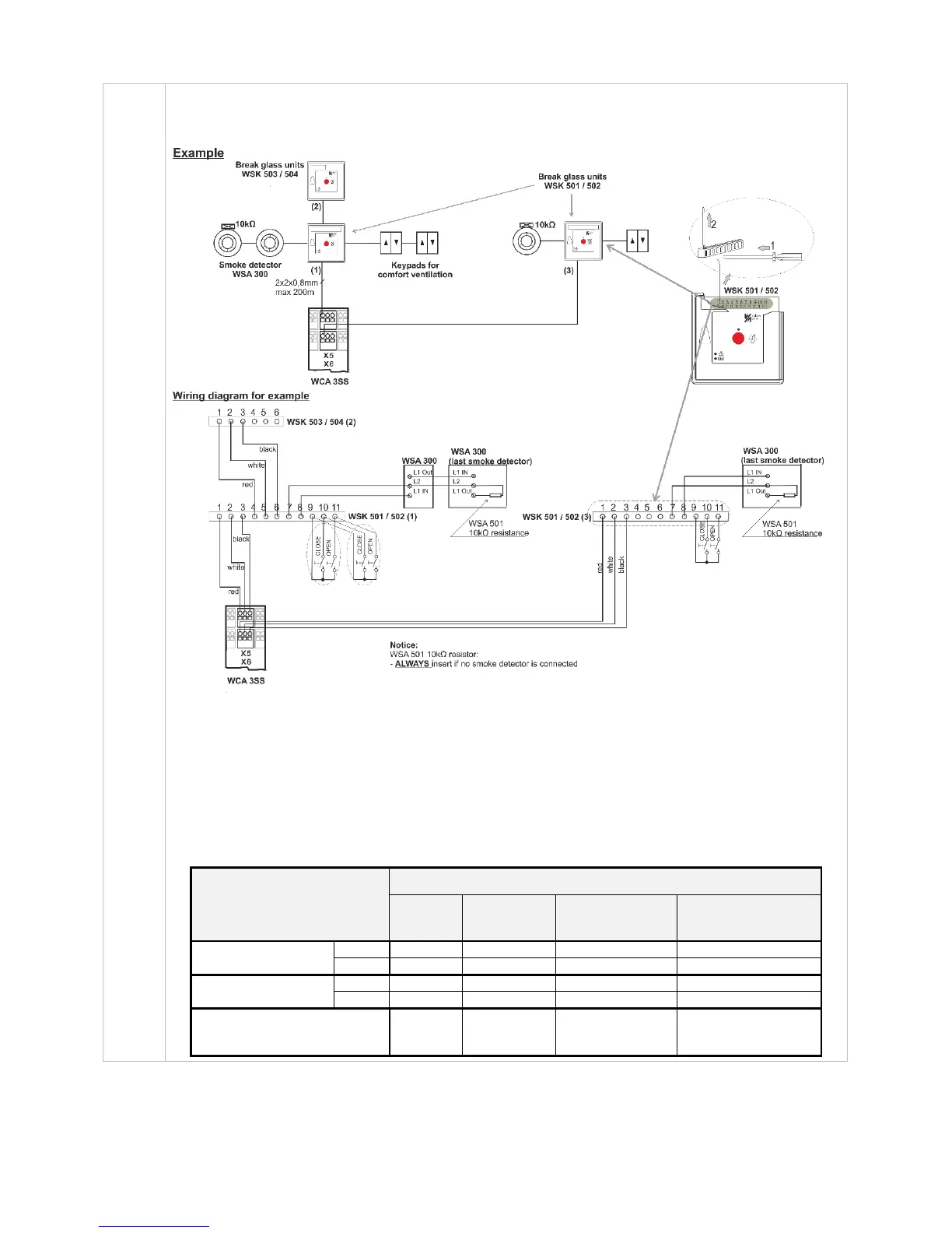
Example:
2 smoke zones and connected components; 2 break glass units type WSK 501 / 502 and 1 break glass unit
type WSK 503 / 504, 3 smoke detectors WSA 300, 2 resistances WSA 501 and 3 comfort keypads.
When there is no smoke detector connected to the WSK 501 / 502 a 10Ω resistor must be connected to the break
glass unit in to X7 and X8.
When a smoke detector is connected to the break glass unit, the 10Ω resistor must be connected to the last
smoke detector.
See chapter 9 "Cable plan for connection to WSC 3xx" for cable types and lengths.
Connection of different types of smoke detectors to CompactSmoke™
Smoke detector type
WSA 300
Hekatron
MSD 523
(max 5 pcs)
Hekatron
SSD 521/a
(WSA 200 6101)
Apollo, Orbis
ORB-OH-13001-AP0
ORB-OP-12001-AP0
Connect to WCA 3SS
X1,1
L1 In
2
2
In +
X1,2
L2
1
1
Com -
Connect to WSK
p 7
L2
1
1
Com -
p 8
L1 In
2
2
In +
ALWAYS connect 10 KOhm in
between
L2
and
L1 Out
1
and
3
1
and
3
Com
and
Out +

Table of Contents

Related product manuals