EasyManua.ls Logo

Yamaha PSR-E223 - Setting Up; Power Requirements

Yamaha PSR-E223
64 pages
Print Icon
To Next Page IconTo Next Page
To Next Page IconTo Next Page
To Previous Page IconTo Previous Page
To Previous Page IconTo Previous Page
Loading...
8 PSR-E223/YPT-220 Owner’s Manual
Setting Up
Setting Up
Be sure to do the following operations BEFORE turning on the power.
Although the instrument will run either from an optional AC adaptor or batteries, Yamaha recommends use of an
AC adaptor whenever possible. An AC adaptor is more environmentally friendly than batteries and does not
deplete resources.
Using an AC Power Adaptor
q Make sure that the power of the instrument is off
(display is blank, except for notation staff).
w Connect the AC power adaptor to the power supply
jack.
e Plug the AC adaptor into an AC outlet.
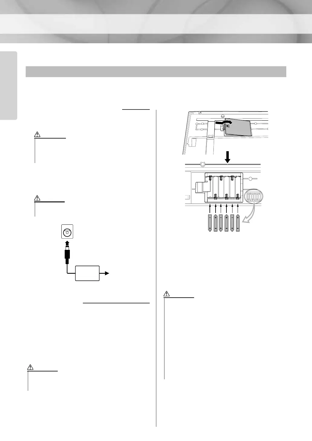
Using Batteries
q Open the battery compartment cover located on the
instrument’s bottom panel.
w Insert the six new alkaline batteries, being careful
to follow the polarity markings on the side of the
compartment.
e Replace the compartment cover, making sure that it
locks firmly in place.
For battery operation the instrument requires six
1.5V “AA” size, LR6 or equivalent batteries. (Alka-
line batteries are recommended.) When battery
power becomes too low for proper operation, the
volume may be reduced, the sound may be dis-
torted, and other problems may occur. When this
happens, make sure to replace all batteries, follow-
ing the precautions listed below.
Power Requirements
Use the specified adaptor (PA-130, or an equivalent
recommended by Yamaha) only. The use of other adap-
tors may result in irreparable damage to both the
adaptor and the instrument.
WARNING
Unplug the AC Power Adaptor when not using the
instrument, or during electrical storms.
CAUTION
AC power
adaptor
AC outlet
w
e
•Never connect or disconnect the AC power adaptor when
the power is on and the batteries are installed. Doing so
will turn the power off.
CAUTION
Use alkaline batteries for this instrument. Other types of
batteries (including rechargeable batteries) may have
sudden drops of power when battery power becomes low.
Make sure to install the batteries with the proper orienta-
tion, maintaining the correct polarity (as shown). Incor-
rect battery installation may result in heat, fire and/or
leaking of corrosive chemicals.
When the batteries run down, replace them with a com-
plete set of six new batteries. NEVER mix old and new
batteries. Do not use different kinds of batteries (e.g.
alkaline and manganese) at the same time.
If the instrument is not to be in use for a long time,
remove the batteries from it, in order to prevent possible
fluid leakage from the battery.
CAUTION
Setting Up

Table of Contents

Other manuals for Yamaha PSR-E223

Related product manuals