EasyManua.ls Logo

Yanmar 3JH4E - 3 JH4 E Engine System Diagrams

Yanmar 3JH4E
142 pages
Print Icon
To Next Page IconTo Next Page
To Next Page IconTo Next Page
To Previous Page IconTo Previous Page
To Previous Page IconTo Previous Page
Loading...
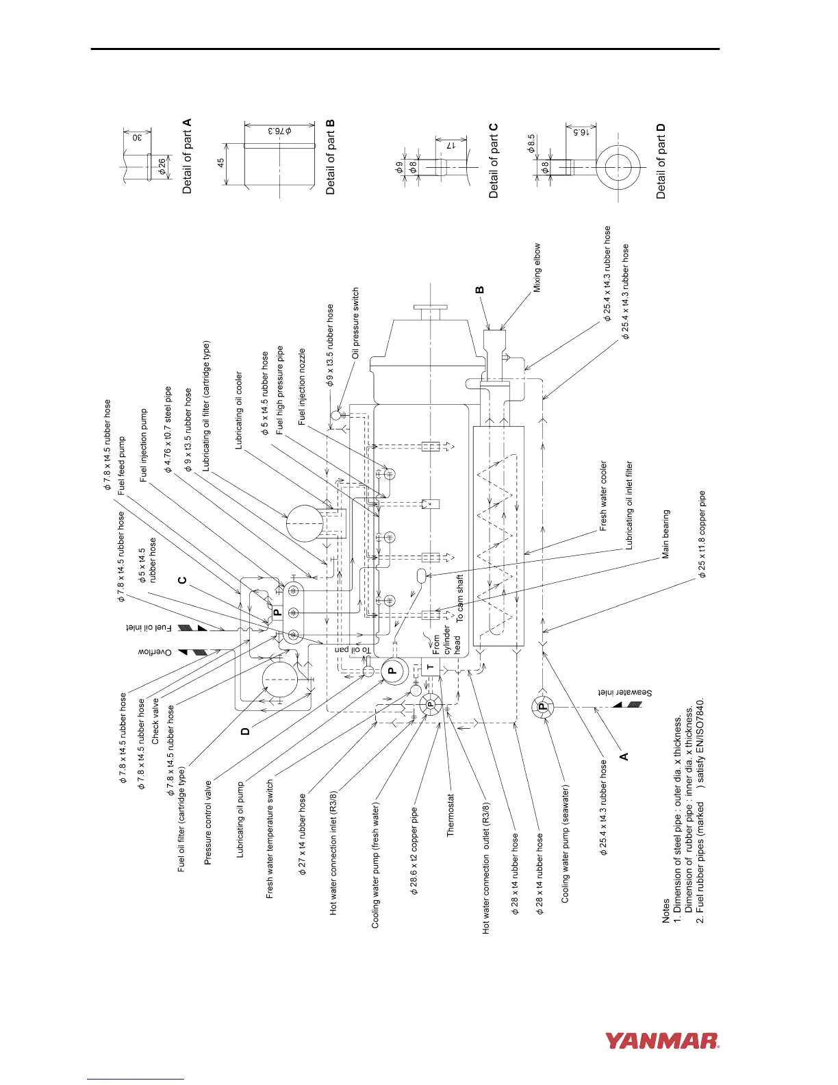
3JH4E with KM35P, KM35A Marine Gear
0004175
*
*
*
*
*
*
*
*
Figure 1
SYSTEM DIAGRAMS
102 JH4 Series Operation Manual

Table of Contents

Other manuals for Yanmar 3JH4E

Related product manuals