EasyManua.ls Logo

Yanmar 4LHA-DTP - Operation Procedure

Yanmar 4LHA-DTP
670 pages
Print Icon
To Next Page IconTo Next Page
To Next Page IconTo Next Page
To Previous Page IconTo Previous Page
To Previous Page IconTo Previous Page
Loading...
4.8 Operation Procedure
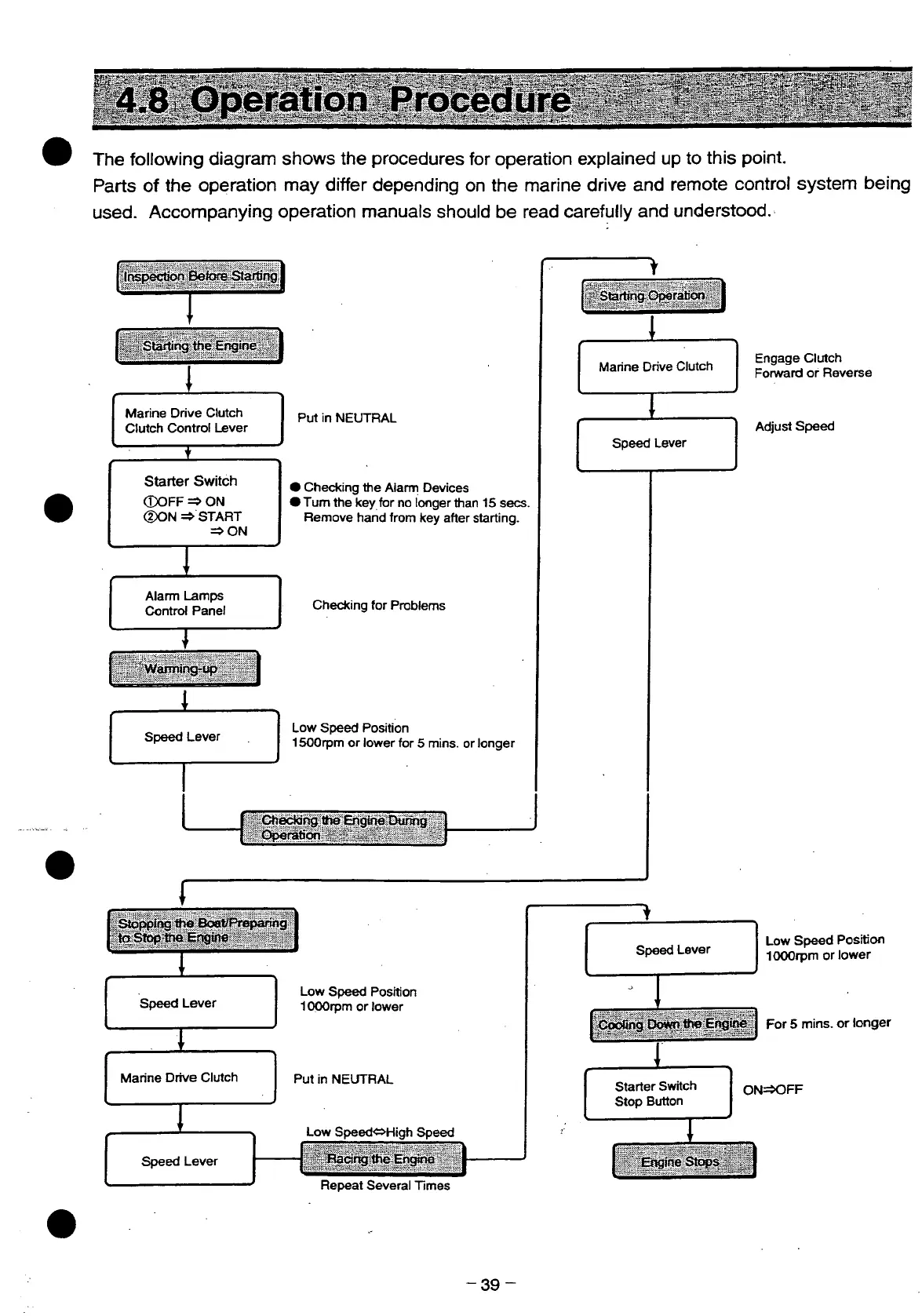
The following diagram shows the procedures
for
operation explained up
to
this
point.
Parts
of the
operation may
differ
depending
on the
marine drive and remote controi system being
used.
Accompanying operation manuals should be read carefully and understood.
Incpecfcn Bvl'irt
Sljriinijl
ttitim;
thf>
Ergmt
Marine Drive Clutch
Clutch Control Lever
Starter Switch
(DOFF
=>
ON
©ON
=*
START
=>ON
Alarm Lamps
Control Panel
Warming-up
Speed
Lever
Put
in
NEUTRAL
t
Checking
the
Alarm Devices
Tum
the
key
for
no longer
than
15
sees.
Remove
hand
from
key
after
starting.
Checking
for
Problems
Low Speed Position
1
SOOrpm
or
lower
for 5
mins.
or
longer
Checking
the Engine Dunng
Operation
I
Starting Operation
I
Marine Drive Clutch
Speed
Lever
Engage
Clutch
Forward
or
Reverse
Adjust Speed
Stopping
the
Boat/Prepanng
to Stop
the
Engine
I
Speed
Lever
~~r~
Marine Drive Clutch
I
Speed
Lever
Low Speed Position
lOOOrpm
or
lower
Put
in
NEUTRAL
Low SpeecKs+High Speed
Racing
the
Era.nt.
Repeat
Several Times
Speed
Lever
Low Speed Position
lOOOrpm
or
lower
Cooling
Down
the
Engine*| For
5
mins.
or
longer
Starter Switch
Stop Button
I
ON=*OFF
Engine
Stops
-39-

Table of Contents

Related product manuals