EasyManua.ls Logo

YASKAWA GA50U4004ABA

YASKAWA GA50U4004ABA
48 pages
To Next Page IconTo Next Page
To Next Page IconTo Next Page
To Previous Page IconTo Previous Page
To Previous Page IconTo Previous Page
Loading...
6 Control Circuit Wiring
20 YASKAWA America, Inc. PL.GA500.01 YASKAWA AC Drive - V1000 to GA500 Transition Guide
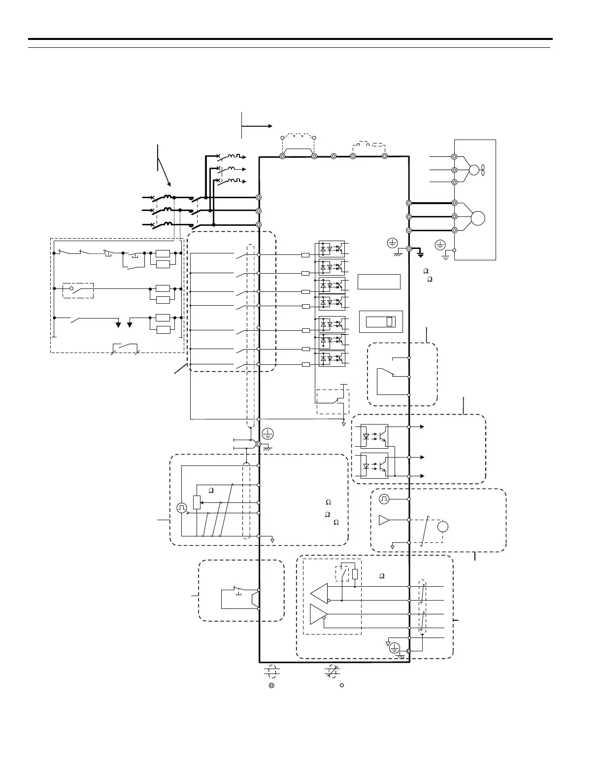
Control Circuit Connection Diagrams
Refer to the GA500 Installation & Primary Operation Manual or Technical Reference for complete details on the GA500
control circuit.
Figure 6
Figure 6 V1000 Connection Diagram
+
-
1 MCCB
MC
2 MCCB
r1
s1
t1
<3>
R/L1
S/L2
T/L3
For single-phase
200 V power supply
use R/L1 and S/L2.
Three phase
power supply
for 200 V / 400 V
Terminals +1, +2, − , B1, and B2
are for connecting options.
Never connect power supply
lines to these terminals.
Digital inputs
(default setting)
Forward run/stop
Reverse run/stop
External fault
Fault reset
Multi-step
speed 2
Jog reference
S1
S2
S3
S4
S5
S6
S7
Multi-step
speed 1
main/aux switch
<4>
DC link choke
(option)
V1000
Thermal relay
(option)
Main circuit
Control circuit
R/L1
S/L2
T/L3
<1>
<2>
-
B1+1+2 B2
Jumper
Motor
Cooling fan
Braking resistor
(option)
U/T1
V/T2
W/T3
M
M
r1
s1
t1
FU
FV
FW
U
V
W
Ground
10
or less (400 V class)
100
or less (200 V class)
Digital output
250 Vac, 10 mA to 1 A
30 Vdc, 10 mA to 1 A
(default setting)
Option card
connector
Fault
MA
P1
MB
MC
P2
MP
PC
During Run
(photocoupler 1)
Frequency agree
(photocoupler 2)
Photocoupler
output common
Digital output
5 to 48 Vdc
2 to 50 mA
(default setting)
Pulse train output
0 to +10 Vdc
(2 mA)
Comm.
connector
AM
AC
AM
0 to 32 kHz
Analog monitor
output
Termination
resistor
Monitor
output
<6>
IG
R
+
R
-
S
+
S
-
MEMOBUS/
Modbus comm.
RS-485/422
120
, 1/2 W
Cable shield ground
DIP
switch
S2
main circuit terminal
shielded line
twisted-pair shielded line
control terminal
Safe Disable
Input
Safety switch
HC
H1
Jumper
<7>
Main speed
frequency
reference.
Multi-function
programmable
RP
+V
A1
A2
AC
2 k
Pulse train input
(max. 32 kHz)
0 to +10 V (20 k
)
Setting power supply
+10.5 max. 20 mA
0 to +10 V (20 k
)
(0)4 to 20 mA (250
)
DIP
switch S3
Shield ground
terminal
0V
SC
Sink
Source
<5>
24 V
+
24 V 8 mA
Wiring sequence should shut off
power to the drive when a fault
<8>
output is triggered.
TRX
ON
OFF
THRX
SA
1
2
TRX
MC
MC
MB
TRX
Fault relay contact
Braking resistor unit
Thermal relay trip contact
MC
SA
SA
THRX
VI
DIP switch S1

Table of Contents

Related product manuals