EasyManua.ls Logo

ABB ACS 400 - Overcurrent Fault Indication

ABB ACS 400
187 pages
Print Icon
To Next Page IconTo Next Page
To Next Page IconTo Next Page
To Previous Page IconTo Previous Page
To Previous Page IconTo Previous Page
Loading...
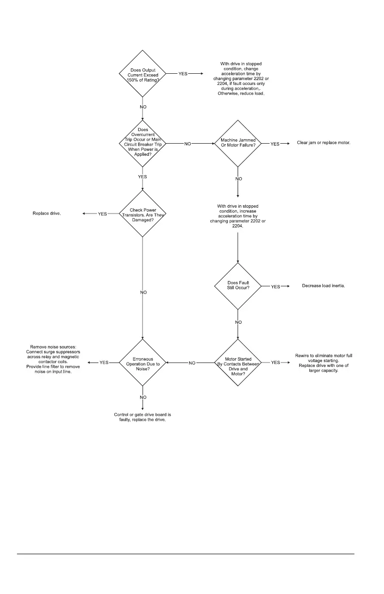
44 ACS 400 Users Manual
Overcurrent Fault Indication
http://nicontrols.com

Table of Contents

Other manuals for ABB ACS 400

Related product manuals