EasyManua.ls Logo

AccuTemp Evolution - Page 52

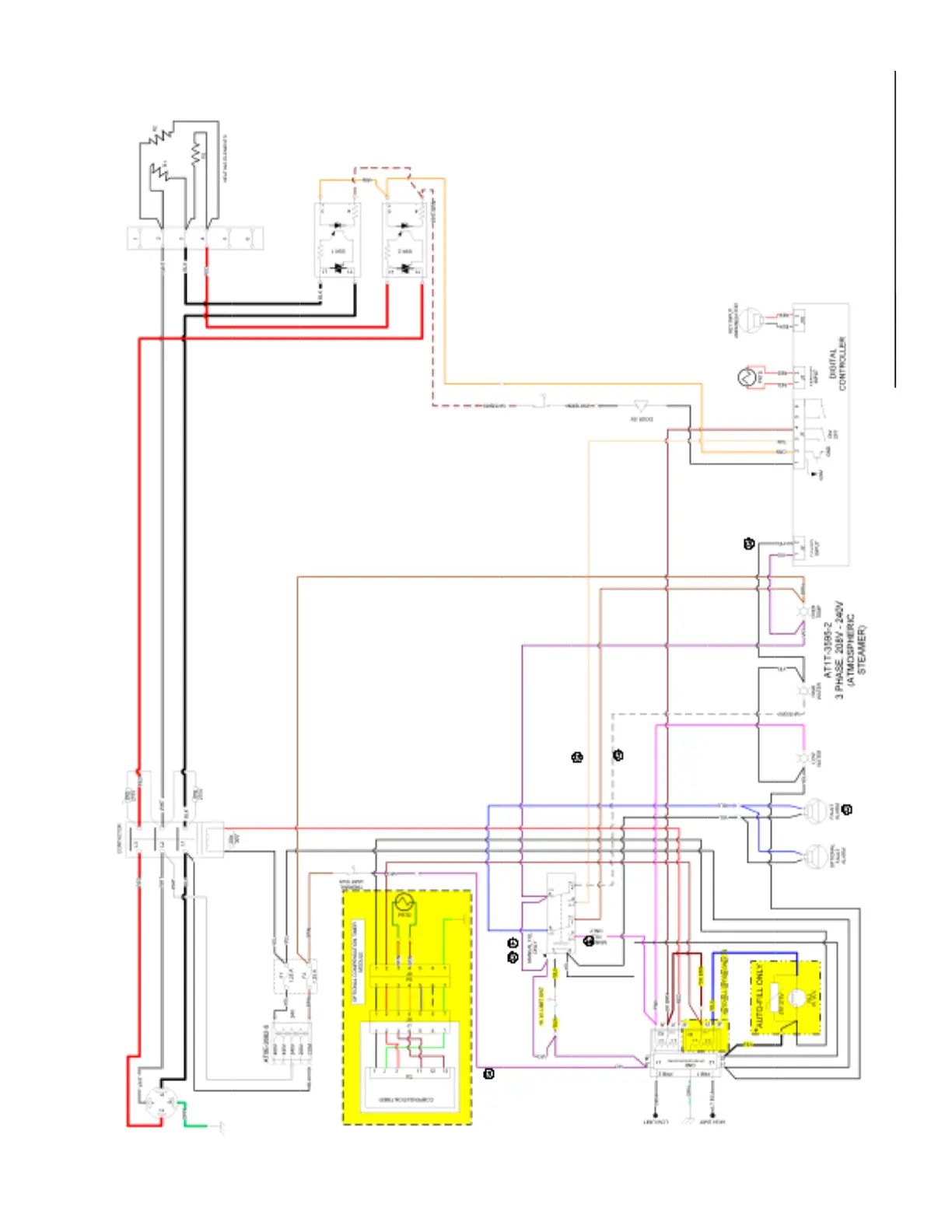
AccuTemp Evolution
59 pages
Print Icon
To Next Page IconTo Next Page
To Next Page IconTo Next Page
To Previous Page IconTo Previous Page
To Previous Page IconTo Previous Page
Loading...
SP8026-1909
EVOLUTION ELECTRIC STEAMER
52

Related product manuals