EasyManua.ls Logo

AccuTemp Evolution - Page 56

AccuTemp Evolution
59 pages
Print Icon
To Next Page IconTo Next Page
To Next Page IconTo Next Page
To Previous Page IconTo Previous Page
To Previous Page IconTo Previous Page
Loading...
SP8026-1909
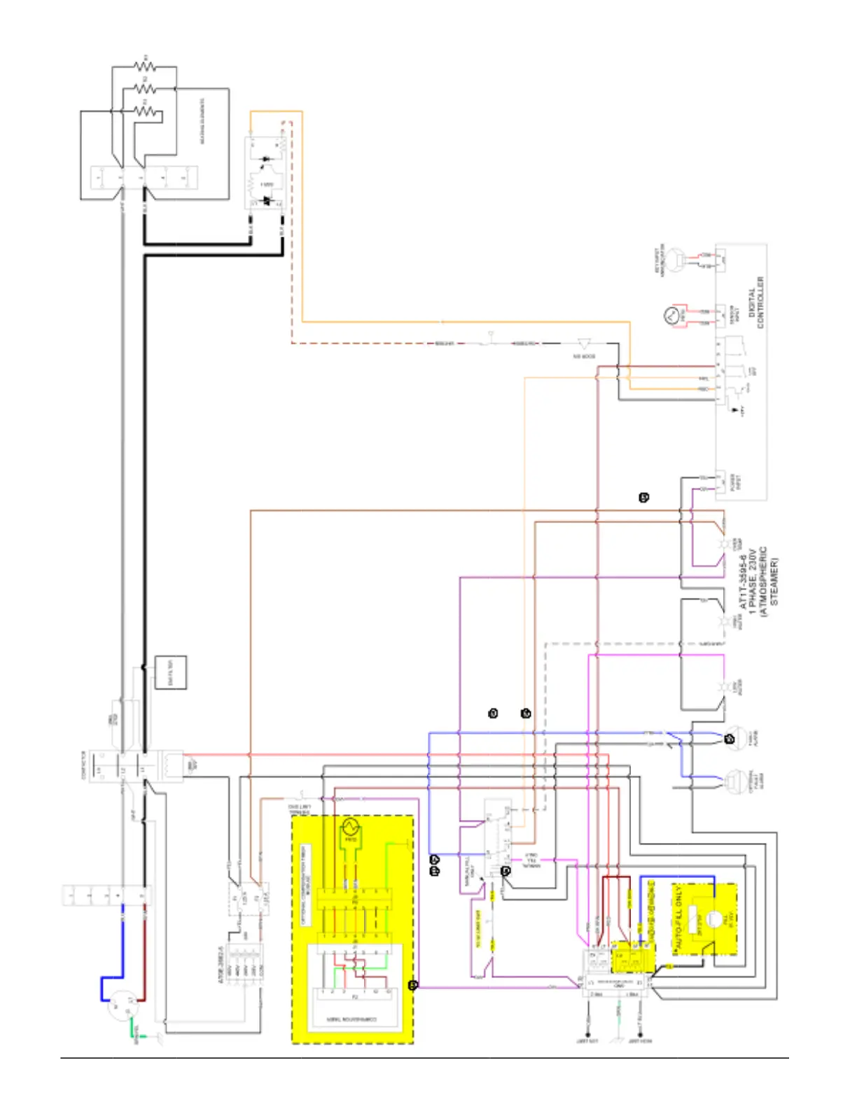
EVOLUTION ELECTRIC STEAMER
56

Related product manuals