EasyManua.ls Logo

Addison PR Series - Page 47

Addison PR Series
84 pages
Print Icon
To Next Page IconTo Next Page
To Next Page IconTo Next Page
To Previous Page IconTo Previous Page
To Previous Page IconTo Previous Page
Loading...
Page 47 of 84
326
WIRINGDIAGRAM#PrelimWD|PROA180B2A3DEBDBB2B|230360|SHEET6OF7|12/10/19DWNCHK.
327
328
329
330
331
332
333
334
335
336
337
338
339
340
341
342
343
344
345
346
347
348
349
350
351
352
353
354
355
356
357
358
359
360
361
362
363
364
365
366
367
368
369
370
371
372
373
374
375
376
377
378
379
380
381
382
383
384
385
386
387
388
389
390
4
Xnet
Gnd
Xnet+
HeatingEnable
Y
R
O
W
PR
SEEUNIT24VCONTROL
TERMINALBOARD
PK
OD
W1
RH
Y2
Y1
G
R
HotGasReheat
Enable
Compressor#2
Enable
Compressor#1
Enable
SupplyFanEnable
OutdoorAIr
DamperEnable
SC
SubcoolingCoil
Enable
HP1
Y
HP2
O
GY
PR
OADAA(Adj.)
NO COM
CC2CS
CC1CS
LP1
HPR1
9 5
LP2
HPR2
9 5
W
W
BR
O
GY
BK
Y
Y
W
W
BK
GY
O
BR
BK
W
G
ALCEXPANDERBOARD
CONNECTIONS
FA CTORYWIRI NG
FIELDWIRING
TERMINALBOARD
SYMBOLLEGEND
WIREALLSHIELDWIRESTOCLOSESTTBAorTBD
“GND”TERMINALATTHECONTROLPANEL
4
Power
on
Xnet
Baud
Gnd
24VAC
I/OFLEXEX8160
EXPANDER
(
0843P0548)
R
Gnd16
UI16
+15
16
Xnet
Remote
Expansion
15
1
2
4
5
3
7
8
6
10
11
9
13
14
12
BO8
Gnd
Xnet
Xnet+
Gnd14
UI15
+13
Gnd12
UI14
+11
Gnd10
UI13
+9
Gnd8
UI12
+7
Gnd6
UI11
+5
Gnd4
UI10
+3
Gnd2
UI9
+1
Gnd16
BI8
+15
Gnd14
BI7
+13
Gnd12
BI6
+11
Gnd10
BI5
+9
Gnd8
BI4
+7
Gnd6
BI3
+5
Gnd4
BI2
+3
Gnd2
BI1
+1
Universal
Inputs916
05V
Therm/
Dry
05V
Therm/Dry
Digital
Inputs18
BO7
BO6
BO5
BO4
BO3
BO2
BO1
Xnet
Remote
Expansion
ALC,IOPRO812u
SEESHEET5
BK
W
G
0
5
Expander
Address
62.5k
500k
Error
Run
BO1
LED
BO2
LED
BO3
LED
BO4
LED
BO5
LED
BO6
LED
BO7
LED
BO8
LED
BL
SEETB4ONUNIT
WIRINGDIAGRAM
TB4
K3
K4
PK
PK
SFCS
BK
W
GBK
W
G
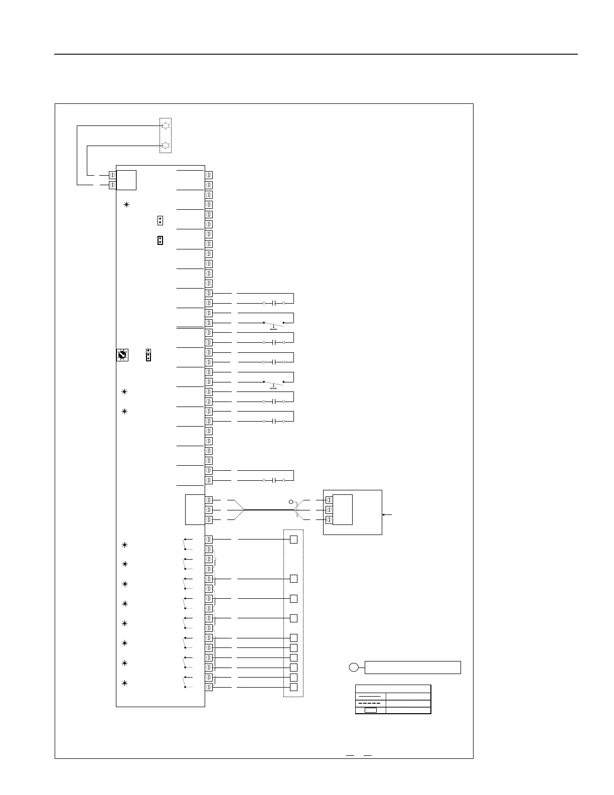
Figure 17f: Typical Electrical Wiring Diagram
PR Series Installation, Operation, and Maintenance Manual

Table of Contents

Related product manuals