EasyManua.ls Logo

Advantech ARK-1124 - ARK-1124 I;O Introduction

Advantech ARK-1124
86 pages
Print Icon
To Next Page IconTo Next Page
To Next Page IconTo Next Page
To Previous Page IconTo Previous Page
To Previous Page IconTo Previous Page
Loading...
ARK-1124 User Manual 12
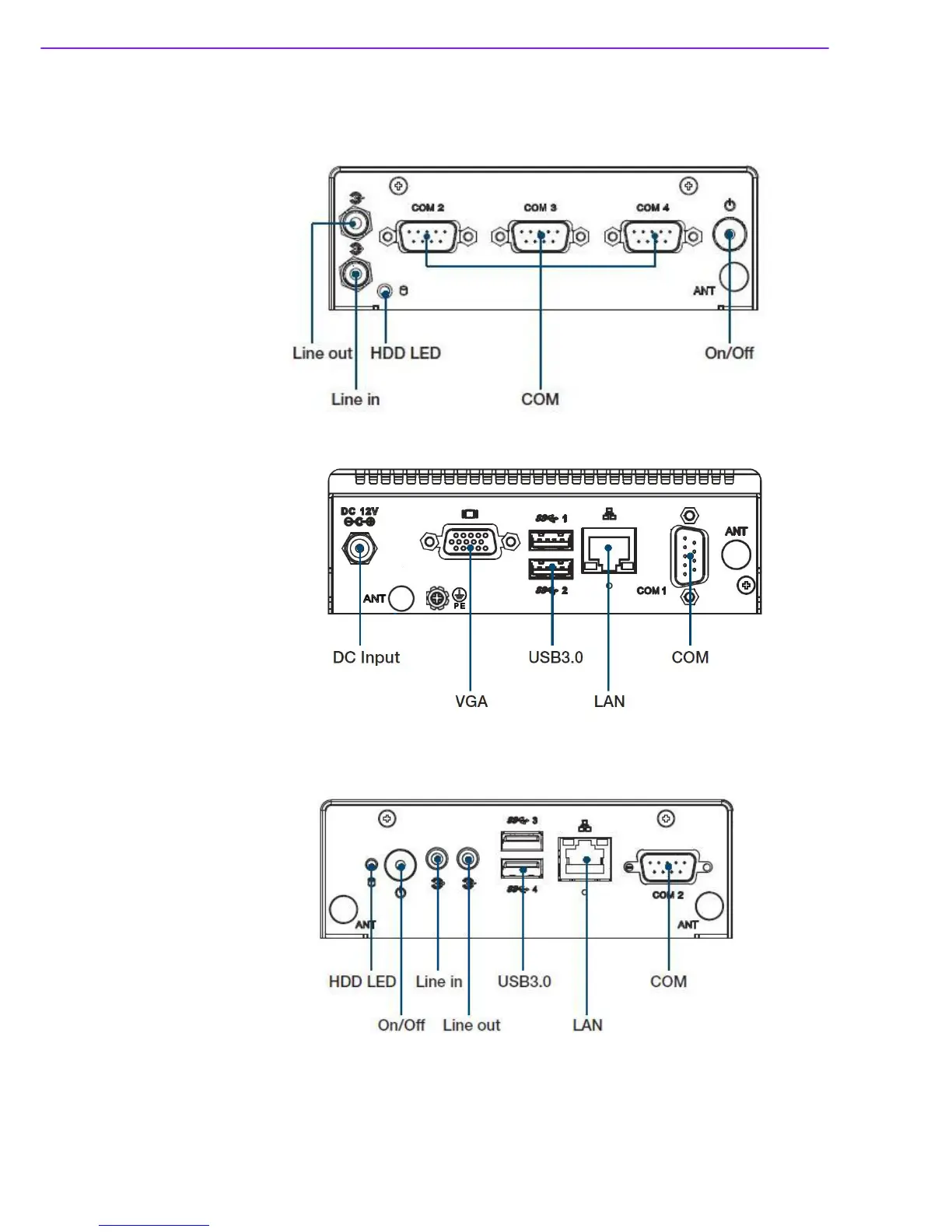
2.3 ARK-1124 I/O Introduction
ARK-1124C
Figure 2.2 ARK-1124C Front View
Figure 2.3 ARK-1124C Rear View
ARK-1124U
Figure 2.4 ARK-1124U Front View

Table of Contents

Related product manuals