EasyManua.ls Logo

Albrecht DR402 - 5 Fonctions du DR402; Introduction

Albrecht DR402
Print Icon
To Next Page IconTo Next Page
To Next Page IconTo Next Page
To Previous Page IconTo Previous Page
To Previous Page IconTo Previous Page
Loading...
Français 61
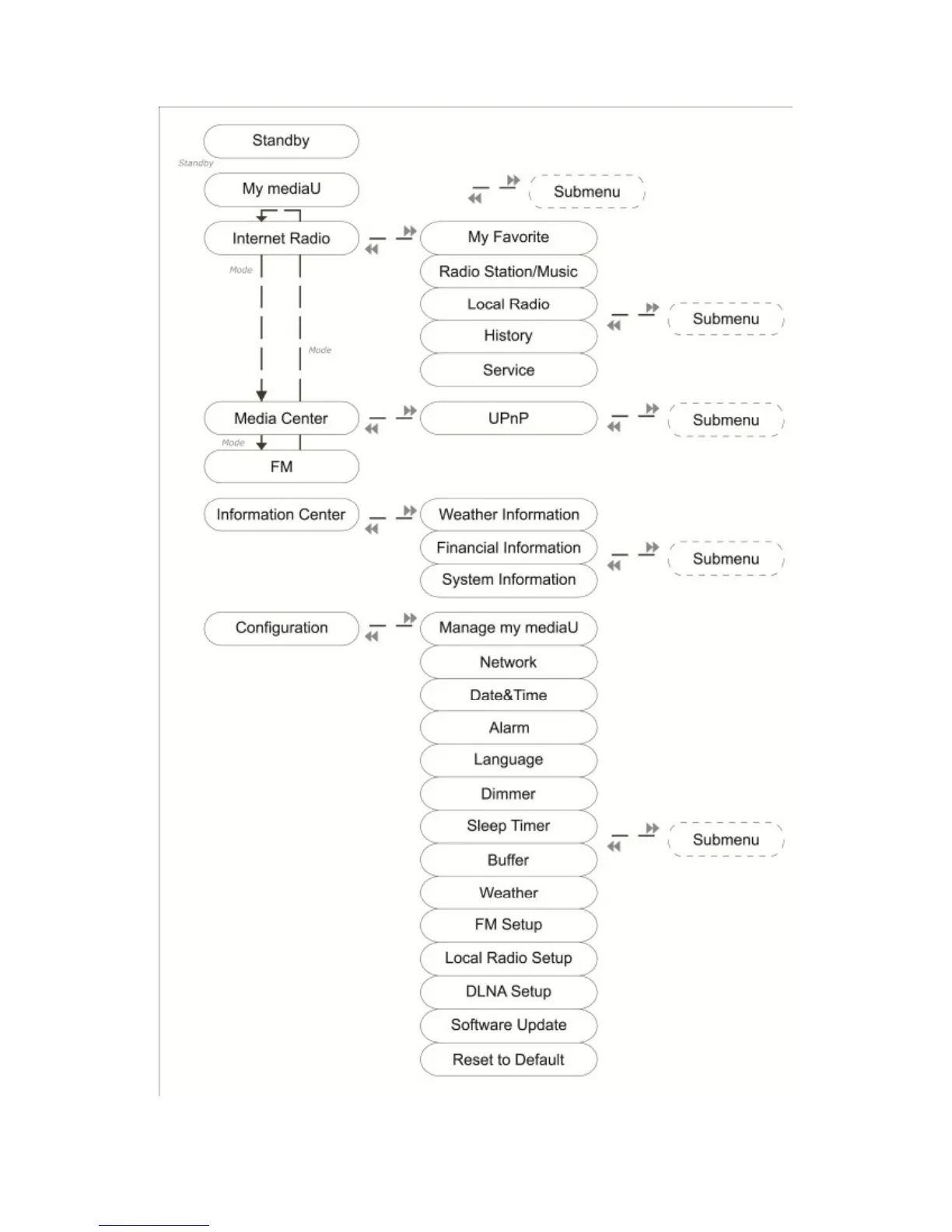
5 Fonctions du DR402
5.1 Introduction

Table of Contents

Related product manuals