EasyManua.ls Logo

Albrecht DR402 - 5 Funktionen des DR402; Übersicht

Albrecht DR402
Print Icon
To Next Page IconTo Next Page
To Next Page IconTo Next Page
To Previous Page IconTo Previous Page
To Previous Page IconTo Previous Page
Loading...
Deutsch 7
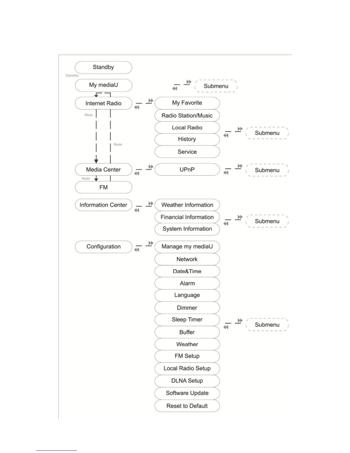
5 Funktionen des DR402
5.1 Übersicht

Table of Contents

Related product manuals