EasyManua.ls Logo

Alpha Group OutBack Power Mate Micro - Figure 9, Monitoring Screens; Real-Time Monitoring

Alpha Group OutBack Power Mate Micro
26 pages
Print Icon
To Next Page IconTo Next Page
To Next Page IconTo Next Page
To Previous Page IconTo Previous Page
To Previous Page IconTo Previous Page
Loading...
Operation
13
(06/2016)
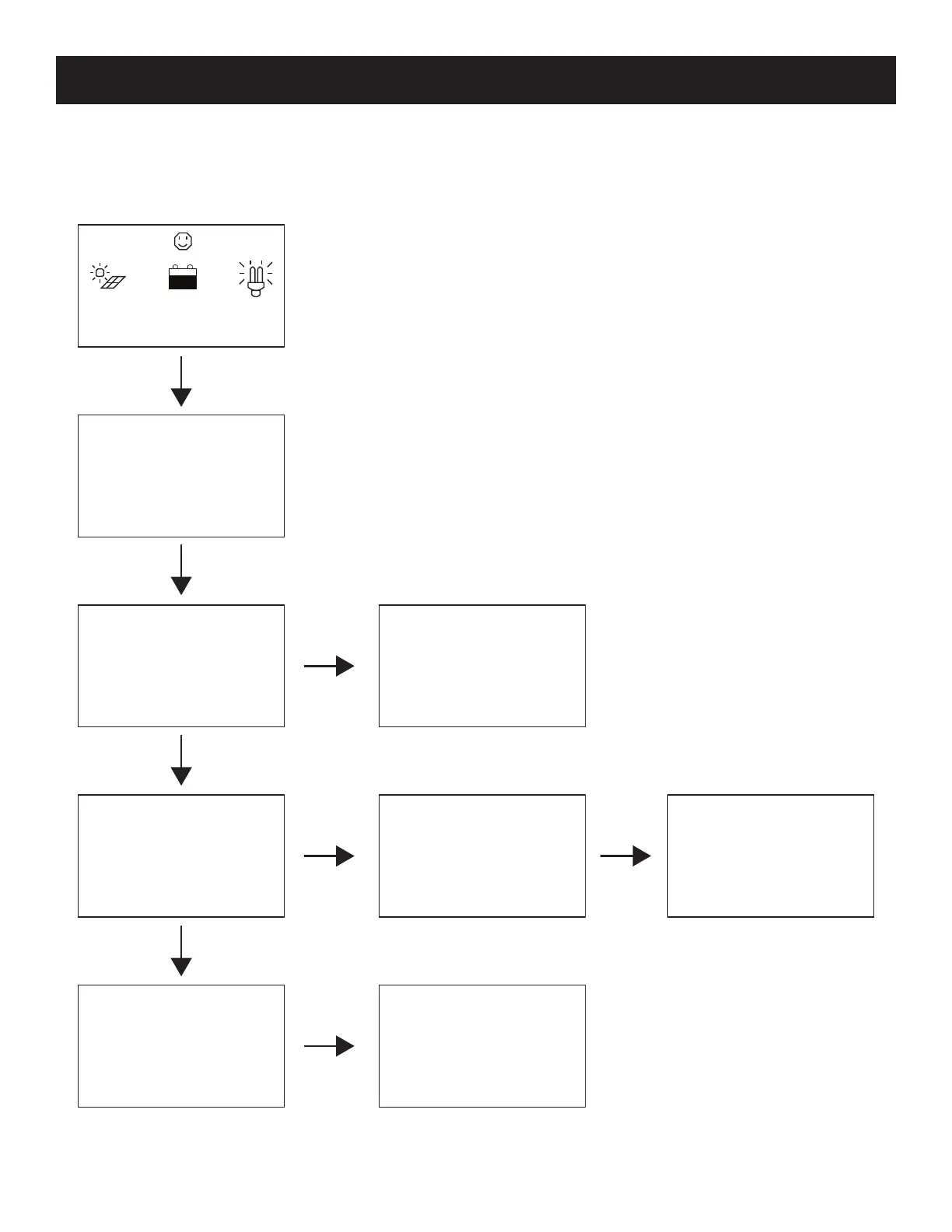
Real-Time Monitoring
There are 14 screens for the “Monitoring subpage. See the gure below. Move between the rows by pressing up or down. Move
along a row by pressing right or left.
Figure 9, Monitoring Screens
17.5V
15.2A
13.8V
5.2A
FLEXmax 30/40
Jan - 1 - 2015
02:34:33
Char. Energy
Day: 0.00kwh
Mon: 0.00kwh
Total: 0.00kwh
Battery
Vol: 0.0V
Cur: 0.0A
PV
Vol: 0.0V
Cur: 0.0A
Power: 0.0W
Controller:
Temp.: 25.0°C
Sta.: Normal
PV
Sta.: DisConnect
Fault: No
Char.: PWM/MPPT
Load
Vol: 0.0V
Cur: 0.0A
Power: 0.0W
Load Mode
Information
Load
Sta.: OFF
Fault: No
Load Mode
Information
Battery
Temp.: 22.4°C
Max. Vol: 12.7V
Min. Vol: 12.7V
Battery
Charge: NoCharge
Energe: Normal
Fault: No
DisCh. Energy
Day: 0.00kwh
Mon: 0.00kwh
Total: 0.00kwh
13.8V
10.0A

Table of Contents