EasyManua.ls Logo

Alpha-InnoTec LWDV - Electrical Circuit Diagram (Part 1;3)

Alpha-InnoTec LWDV
40 pages
Print Icon
To Next Page IconTo Next Page
To Next Page IconTo Next Page
To Previous Page IconTo Previous Page
To Previous Page IconTo Previous Page
Loading...
34
Subject to technical amendments without prior notice | 83055800cUK – Translation of the operating manual | ait-deutschland GmbH
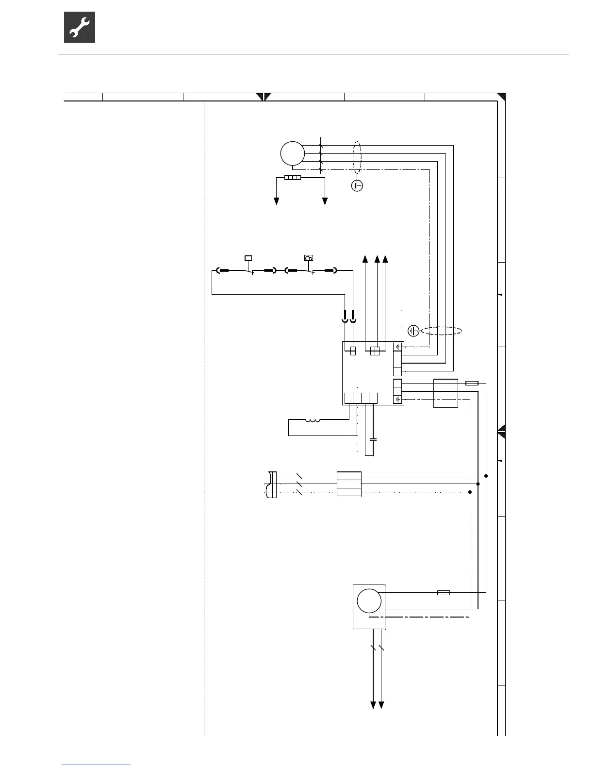
LWDV 9
-
a
Legend:
Equipement
1~N/PE/230V/50Hz
C1
E20
F1
F2
F3
F6
G1
M1
R20
RF1
T10
X8
1~
-M1
HDP
VENT
VD1
-E20
UK
Function
L1,N,PE: Power supply output compressor
capacitor
Sump heating for compressor 1
High-pressure switch
temperature switch
Fuse
Fuses ventilator
Fan
Compressor
Line reactors
Line Filter
inverter
Distribution box power supply
817449a
-BP1
-F2
-BP1
-BP2
-F1
-BP2
-BP
-T10
-F3
-RF1
-R20
-C1
-X8
-F6
1~
-G1
123 45678
12 8
A
B
C
D
E
F
A
B
C
D
E
F
Blatt
Bl.
1
3
3 4567
AIT
817449
Stromlaufplan
ait-deutschland GmbH
PEP006/2017
ÄM999/2018
26.01.2017
07.03.2018
AP
AP
\z21
C
S
VD1
R
PE
L E20
/2.B1
N E20
/2.B1
Mod-B-
/3.C6
Mod-GND
/3.C6
Mod-A+
/3.C6
121
HDP
P
2
1
2
X1X2
L1 NUVW
1
2
-
+
X5
X3
X4
brown
25A
blue
PE
+
X8
1~N/PE/230V/50Hz
L1
1
N1
2
PE
PE
6,3A
L
VENT
N
0-10V
GND
PE
1
2
VEN 0-10V
/3.C5
VEN GND
/3.C5
M
M
Änderung Datum
Datum
Bearbeiter
Geprüft
NormName
26.01.2017
Pfleger
R.
-M1
sw br gr PE
1
2
3
4
12
brown
brown
blue
brown
L N PE
LWDV Circuit diagram 1/3

Table of Contents

Related product manuals