EasyManua.ls Logo

Alpine HDA-M80 - Схемы Системы

Alpine HDA-M80
180 pages
Print Icon
To Next Page IconTo Next Page
To Next Page IconTo Next Page
To Previous Page IconTo Previous Page
To Previous Page IconTo Previous Page
Loading...
ALPINE HDA-M80/HDA-F60/HDA-V90 68-44781Z25-A (EN/DE/FR/ES/IT/SE/RU/CS)ALPINE HDA-M80/HDA-F60/HDA-V90 68-44781Z25-A (EN/DE/FR/ES/IT/SE/RU/CS)
11-RU
EN
ES
DE
IT
RU
FR
SE
CS
СХЕМЫ СИСТЕМЫ
Перед выполнением подключения проверьте общее значение сопротивления динамика,
подключенного к устройству. По любым вопросам обращайтесь к ближайшему дилеру Alpine.
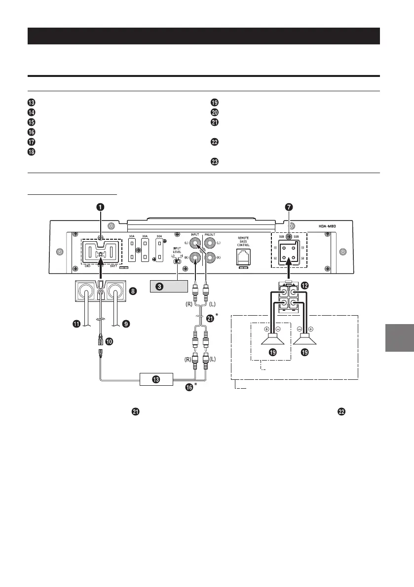
Базовая схема соединений для HDA-M80
Главный блок и др.
Передний выход
Задний выход
Выход сабвуфера
Передние динамики
Задний динамик
Сабвуфер
Сабвуфер с двойной звуковой катушкой
Удлинительный кабель RCA (приобретается
дополнительно)
Кабель-переходник динамик-RCA
(приобретается дополнительно)
Y-адаптер (приобретается дополнительно)
Система сабвуфера
Система из 1 сабвуфера
Система из 2 сабвуферов (MONO)
[LO]
* Если на подключенном главном блоке отсутствуют выход динамиков и невозможно использовать
удлинительные кабели RCA ( ), можно использовать кабель-переходник динамик-RCA ( )
(приобретается дополнительно). Подробнее о выполнении подключения см. в разделе “О
подключении к схеме подключения уровня динамиков”тр. 17).
Об индикаторе питания
Индикатор питания
Загорается, если включено питание.
Гаснет, если питание выключено.
Цвет индикатора Состояние Решение
Синий Схема усилителя работает
нормально.
Красный
(мигает)
Высокая рабочая
температура.
Уменьшите громкость главного блока (входной
сигнал).
Снизьте температуру в салоне автомобиля до
нормального уровня.
Индикатор изменит цвет на синий.
Красный Схема усилителя
неисправна.
Произошло короткое
замыкание, или слишком
высокий питающий ток.
Выключите питание и устраните причину.
Затем включите устройство и убедитесь, что
индикатор изменил цвет на синий.
Если он остается красным, выключите
устройство и обратитесь к своему дилеру.
Слишком высокая рабочая
температура.
Снизьте температуру в салоне автомобиля до
нормального уровня.
Индикатор изменит цвет на синий.
Слишком высокое
напряжение источника
питания.
Используйте источник питания с надлежащим
напряжением.
Индикатор изменит цвет на синий.

Related product manuals