EasyManua.ls Logo

ALTUS NJ1001 - Page 80

ALTUS NJ1001
82 pages
Print Icon
To Next Page IconTo Next Page
To Next Page IconTo Next Page
To Previous Page IconTo Previous Page
To Previous Page IconTo Previous Page
Loading...
5. MAINTENANCE
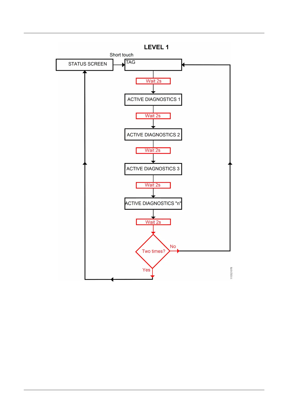
Figure 77: CPU Diagnostics Visualization
As presented on Figure 77 both the tag and the list of all module’s active diagnostics are shown twice on the CPU display,
then the module goes off the diagnostics mode and the CPU display starts to indicate CPU information again.
It’s possible to identify that a module is in diagnostic mode when both display segments indicate on Figure 78 are blinking.
74

Table of Contents