EasyManua.ls Logo

Amco Veba 804 - Page 148

Default Icon
171 pages
Print Icon
To Next Page IconTo Next Page
To Next Page IconTo Next Page
To Previous Page IconTo Previous Page
To Previous Page IconTo Previous Page
Loading...
D-24
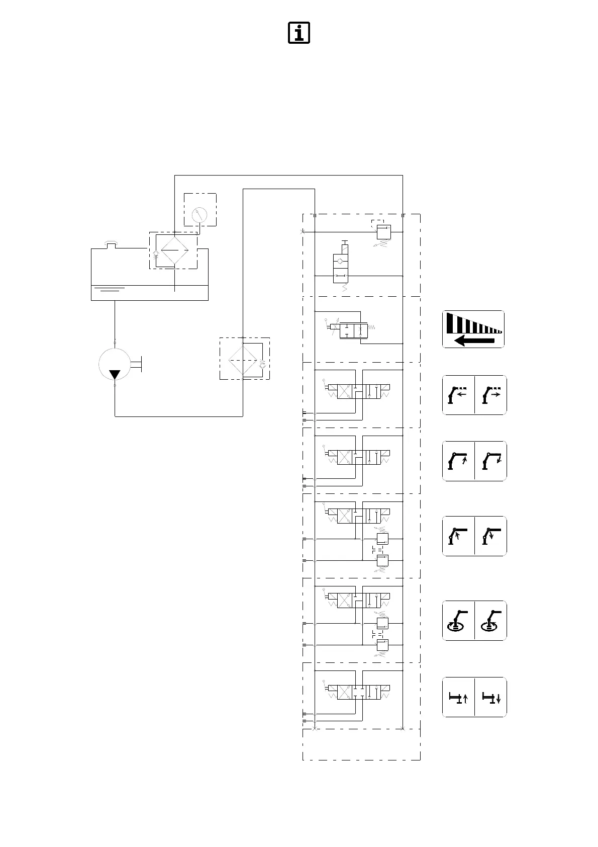
SCHEMA IDRAULICO
DISTRIBUTORE
GRU RRS
[1.03.0079]
HYDRAULIC DIAGRAM
CONTROL VALVE
RRS CRANE
[1.03.0079]
904 - 905
HYDRAULIKSCHEMA
STEUERVENTIL
KRAN RRS
[1.03.0079]
T
P
M
B
A
B
A
B
A
A
B
A
B
16 l/min
1.5 bar
30µ
35 l
235 bar (804)
265 bar (805)
200 bar (904)
220 bar (905)
200 bar (904)
220 bar (905)
110 bar
12µ
CE

Table of Contents

Related product manuals