EasyManua.ls Logo

Anritsu MG3641A - Connection

Anritsu MG3641A
36 pages
Print Icon
To Next Page IconTo Next Page
To Next Page IconTo Next Page
To Previous Page IconTo Previous Page
To Previous Page IconTo Previous Page
Loading...
4
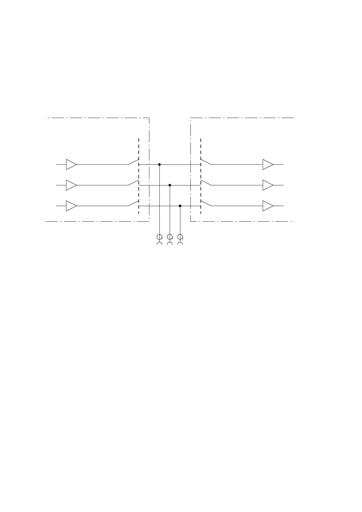
2.2 Connection
When both Pattern Generator and FSK Encoder are implemented, the Int Mod Cont connections are as follow:
DATA PATTERN GENERATOR
Output ON/OFF
Data 2
1
Output
Data 2
0
Output
Clock Output
Data 2
1
Input
Data 2
0
Input
Clock Input
FSK Encoder ON/OFF
FSK ENCODER
Int Mod Cont
(Rear Panel)
123
Section 2 Preparation Before Use