EasyManua.ls Logo

BEA Superscan - HORTON C4190 CONTROL Wiring

BEA Superscan
17 pages
Print Icon
To Next Page IconTo Next Page
To Next Page IconTo Next Page
To Previous Page IconTo Previous Page
To Previous Page IconTo Previous Page
Loading...
75.0084.05 20110720 Page 15 of 17
ADDENDUM -
SCHEMATICS
(Continued)
SIZE:
DRAWN BY:
B
100 ENTERPRISE DRIVE
PITTSBURGH, PA 15275
PHONE: (412) 249-4100
FAX: (412) 249-4101
EMAIL: www.beasensors.com
REV BY:
KJG TUC
SCALE: DATE:
NONE 19 OCT 2005
PART NO:
SHEET
1 OF 1
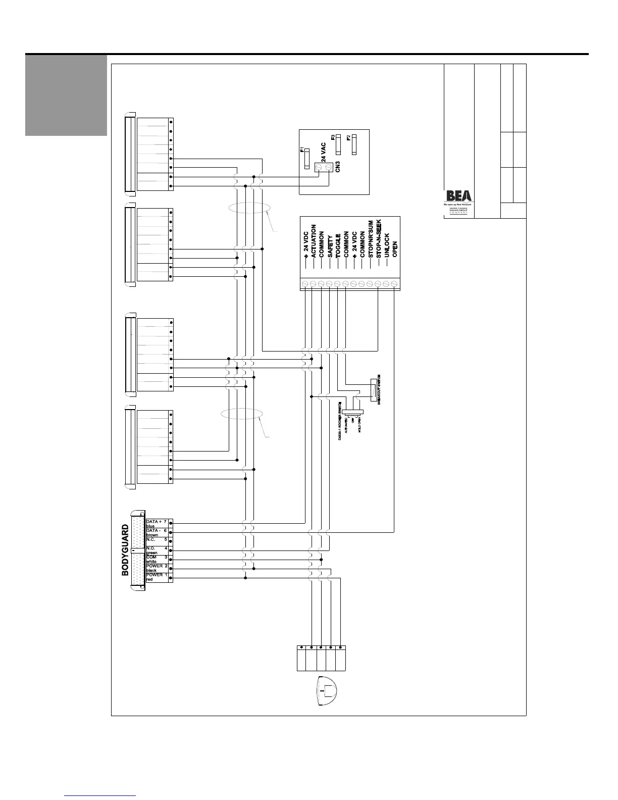
NOTES: USE CN3 FOR POWER
EMPTY 1
INHIBIT GND 2
INHIBIT + 3
N.O. 4
N.C. 5
COM 6
POWER 7
POWER 8
RIGHT APPRCH SIDE SSCAN
EMPTY 1
INHIBIT GND 2
INHIBIT + 3
N.O. 4
N.C. 5
COM 6
POWER 7
POWER 8
LEFT APPRCH SIDE SSCAN
EAGLE
N.C. 5
N.O. 4
green
COM 3
white
POWER 2
black
POWER 1
red
TITLE: HORTON C4190 CONTROL WITH
PARALLAX 2 SYSTEM
Q-DISCONNECT ON APPROACH SIDE
80.0099.02
GREEN
WHITE
BLACK
RED
GREEN
WHITE
BLACK
RED
EMPTY 1
INHIBIT GND 2
INHIBIT + 3
N.O. 4
N.C. 5
COM 6
POWER 7
POWER 8
LEFT SAFETY SIDE SSCAN
EMPTY 1
INHIBIT GND 2
INHIBIT + 3
N.O. 4
N.C. 5
COM 6
POWER 7
POWER 8
RIGHT SAFETY SIDE SSCAN
BROWN
WHITE
BLACK
RED
BROWN
WHITE
BLACK
RED
1
2
3
4
5
6
7
8
9
10
11
12
C4190 CONTROL
C3938 P/S
SUPERSCAN QUICK-
DISCONNECT CABLE
SUPERSCAN QUICK-
DISCONNECT CABLE
IF AFTER TROUBLESHOOTING A PROBLEM, A SATISFACTORY SOLUTION CANNOT BE ACHIEVED, PLEASE CALL B.E.A., INC. FOR FURTHER ASSISTANCE DURING EASTERN STANDARD TIME
AT 1-800-523-2462 FROM 8AM - 5PM. FOR AFTER-HOURS, CALL EAST COAST: 1-866-836-1863 OR 1-800-407-4545 / MID-WEST: 1-888-308-8843 / WEST COAST: 1-888-419-2564. DO NOT LEAVE
ANY PROBLEM UNRESOLVED. IF YOU MUST WAIT FOR THE FOLLOWING WORKDAY TO CALL B.E.A., LEAVE THE DOOR INOPERABLE UNTIL SATISFACTORY REPAIRS CAN BE MADE. NEVER
SACRIFICE THE SAFE OPERATION OF THE AUTOMATIC DOOR OR GATE FOR AN INCOMPLETE SOLUTION.WEB: WWW.BEASENSORS.COM

Other manuals for BEA Superscan

Related product manuals