EasyManua.ls Logo

Bfb 3D Touch - How this Manual Works

Bfb 3D Touch
74 pages
Print Icon
To Next Page IconTo Next Page
To Next Page IconTo Next Page
To Previous Page IconTo Previous Page
To Previous Page IconTo Previous Page
Loading...
3D Touch
Page 7
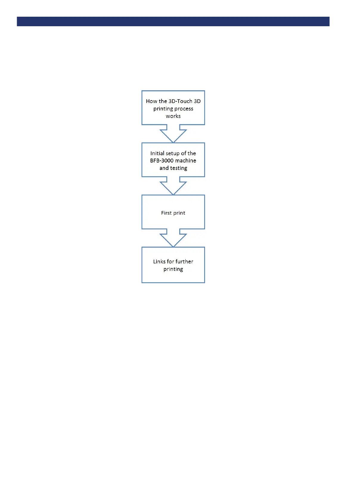
2. How this manual works
This manual guides the user from basic principles to an actual 3D print.