EasyManua.ls Logo

Blodgett BCX14E - Cool down Flow Chart

Blodgett BCX14E
85 pages
Print Icon
To Next Page IconTo Next Page
To Next Page IconTo Next Page
To Previous Page IconTo Previous Page
To Previous Page IconTo Previous Page
Loading...
BCX14E
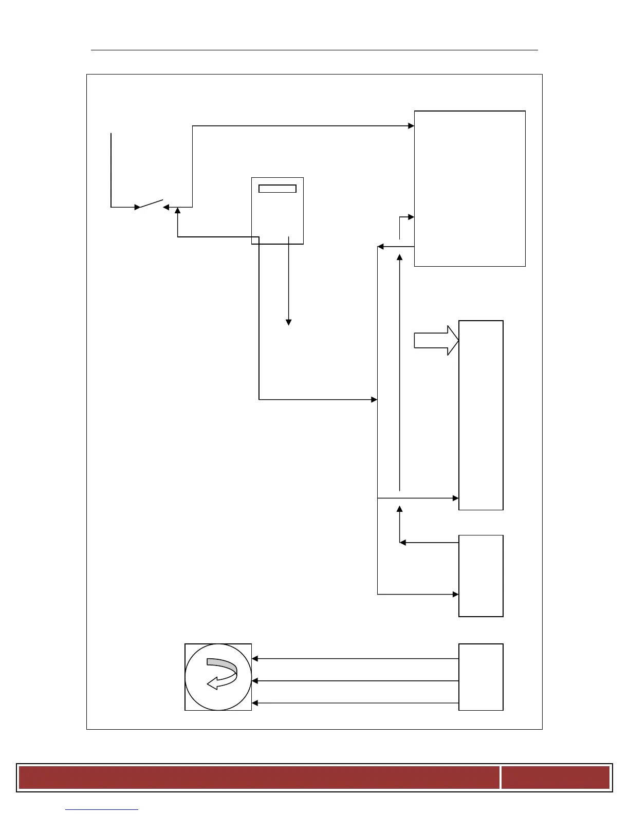
BCX14E COOL DOWN MODE OPERATION TROUBLESHOOTING
B l o d g e t t O v e n
Page 25
J3
Connector
24Dcv_Rtn_L 24Dvc_Rtn_L
Switch Closed
1&3 4
Mode_Sw
J1-4
J1 Connector
Logic Board
Inverter Drive
24Dcv_L
MOTOR
ACV
NEU
1
2
3
4
5
L
J3-1 Motor_Fwd_Ena
J3-2 Motor_Rev_Ena
J3-3 Spd_Sel_0
J3-4 Spd_sel_1
J3-5 Drv_@SetSpd
J3-7 Inv_Com
11
12
CM2
115Ac
v
T1
T2
T3
+24dcv
- +

Related product manuals