EasyManua.ls Logo

Blodgett BCX14E - BCX14 E MOTOR REVERSE DIRECTION TROUBLESHOOTING

Blodgett BCX14E
85 pages
Print Icon
To Next Page IconTo Next Page
To Next Page IconTo Next Page
To Previous Page IconTo Previous Page
To Previous Page IconTo Previous Page
Loading...
BCX14E
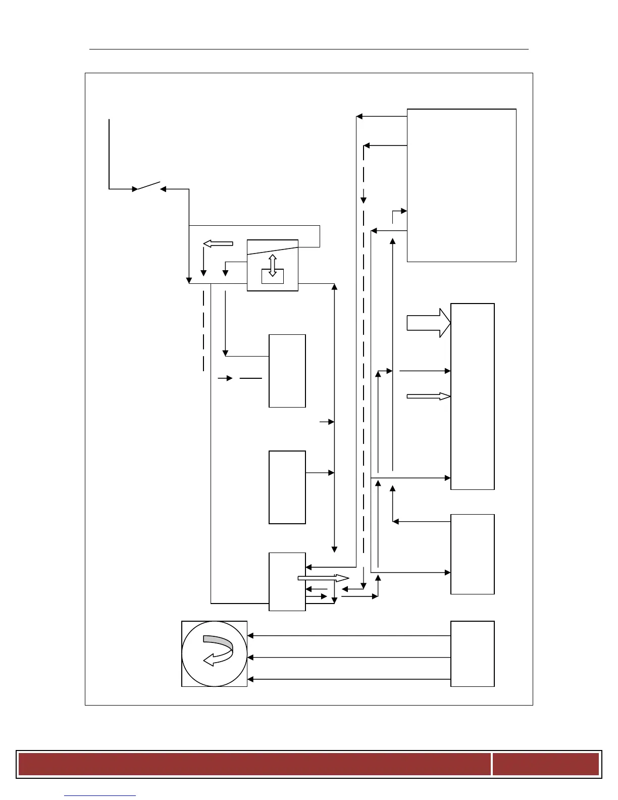
BCX14E MOTOR REVERSE DIRECTION TROUBLESHOOTING
B l o d g e t t O v e n
Page 31
J3
Connector
IFB
24Dcv_Rtn_L
1&3 2
Mode_Sw
18 15
16
A2 A1
J1
J1-3
24Dvc_L
J1-4
Door_Closed_H
J2
J1-1
Inverter Drive
CR1
GY-12
24Dcv_L
14 13
MOTOR
ACV
NEU
1
2
3
4
5
L
J3-1 Motor_Fwd_Ena
J3-2 Motor_Rev_Ena
J3-3 Spd_Sel_0
J3-4 Spd_sel_1
J3-5 Drv_@SetSpd
J3-7 Inv_Com
11
12
CM2
115Ac
v
T1
T2
T3
I
F
B
I
F
B
#6
#9
#5
#10

Related product manuals