EasyManua.ls Logo

Blodgett BCX14E - BCX14 G FLOAT SWITCH TROUBLESHOOTING

Blodgett BCX14E
85 pages
Print Icon
To Next Page IconTo Next Page
To Next Page IconTo Next Page
To Previous Page IconTo Previous Page
To Previous Page IconTo Previous Page
Loading...
BCX14E
BCX14G FLOAT SWITCH TROUBLESHOOTING
B l o d g e t t O v e n
Page 30
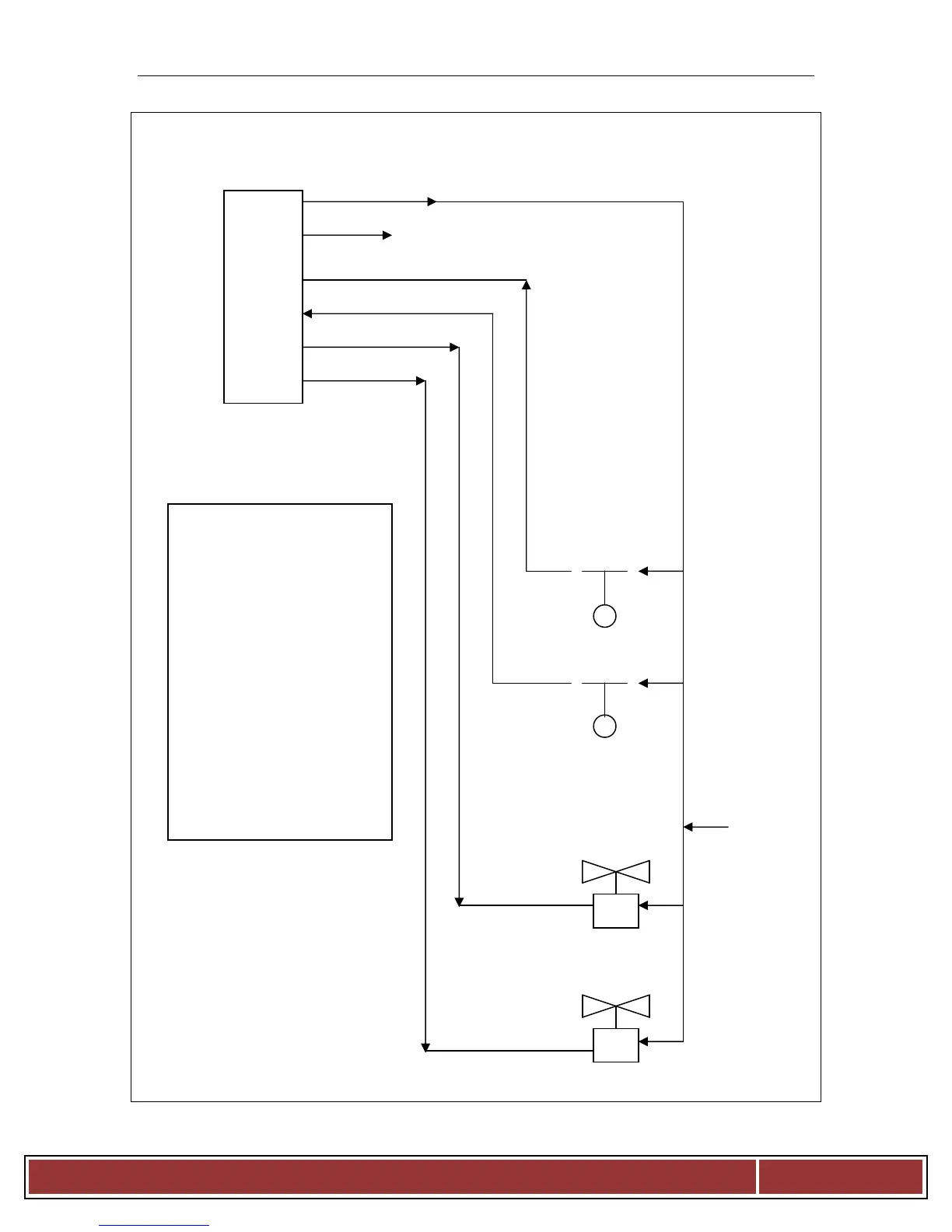
J8
+24Dcv_H
24Dcv_Rtn
IFB
Relay Board
SW3
HI_Lvl_Float_Sw
V-3 o o R15
o o R15
BL-6
SW2
Lo_Lvl_Float_Sw
+24Dcv_H
24Dcv_Rtn_L V-5 R-14
Fill_Solenoid_A
24Dcv_Rtn_L BL-10 R-14
Fill_Solenoid_B
J8-1
J8-2
J8-3
J8-4
J8-5
J8-6
The Flats are normally closed
and open when the boiler is
full.
+24Dcv should always be
applied to the float wires R-15
that activates the fill solenoid’s
relay at the IFB which applies a
24Dcv_Rtn_L to complete the
power circuit for the water fill
solenoid’s till the float opens.
Troubleshooting the floats drain
the boiler with the flush switch
at the IFB and check both floats
to verify normally closed and
after boiler fill up floats open.

Related product manuals